背景资料 某施工单位承接了某高速公路桥梁施工任务,施工单位按照合同工期要求编写了单位工程施工组织设计,第二章为施工总体部署,其中包括如下网络计划(时间...

作者: rantiku 人气: - 评论: 0
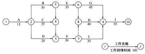
问题 背景资料 某施工单位承接了某高速公路桥梁施工任务,施工单位按照合同工期要求编写了单位工程施工组织设计,第二章为施工总体部署,其中包括如下网络计划(时间单位:d),施工组织设计经监理工程师批准后实施。 在实施过程中,发生了如下事件:事件一:工作D(1号台基础)施工过程中,罕见特大暴雨天气使一台施工机械受损,机械维修花费2万元,同时导致工作D实际时间比计划时间拖延8天;事件二:施工单位租赁的施工机械未及时进场,使工作F(1号台身)实际时间比计划时间拖延8天.造成施工单位经济损失2000元/天;事件三:业主变更设计,未及时向施工单位提供图纸,使工作E(0号台身)实际时间比计划时间拖延15天,造成施工单位经济损失1600元/天。 问题 1.本桥施工组织设计中施工总体部署应包含哪三个方面的内容? 2.根据网络图计算该工程的总工期,并指出关键路线。 3.分别分析事件一、二、三对总工期的影响,并计算施工单位可获得的工期补偿。 4.分别分析施工单位能否就事件一、二、三导致的损失向业主提出索赔,说明理由,并计算索赔金额。 5.将背景中的双代号网络改为单代号网络。
选项
答案
解析 1.【参考答案】三个方面的内容是:(1)建立施工管理机构;(2)划分施工任务;(3)拟定施工顺序(施工进度)o【考点解析】施工组织设计中的施工总体部署是对整体工程项目施工的全局所做的统筹规划和全面安排,目的是解决影响全部施工活动的重大战略问题。施工总体部署的主要内容有:1.建立施工管理机构:施工管理机构是为组织、计划、协调和控制全部施工活动而设立的现场指挥决策机关,具体形式为项目经理部。2.施工任务划分:根据工程划分WBS(WorkBreakdownStructure工作分解结构),划分各参与施工单位的工作任务及施工阶段,明确总包与分包、各施工单位之间分工与协作的关系,确定各单位的主要工程项目和次要工程项目。3.施工顺序:要在总体上确定各单位工程、分部工程、分项工程的施工的顺序,分清主次,统筹安排,保证重点,兼顾其他,以确保工期,并实现施工的连续性和均衡性。 2.【参考答案】工期为145天。关键线路为:①→②→③→④→⑤→⑦→⑧→⑨→⑩或A→B→F→H→J【考点解析】这是考查双代号网络计划的知识点。在双代号网络计划中,关键线路的确定方法有多种,由于题目中网络图简单,且未标注任何时间参数,因此可以采用“关键线路是总的工作持续时间最长的线路”的方法来确定,关键线路上所有工作的持续时间之和即为工期。对于关键线路的描述,可以采用节点序号描述,也可以采用工作代号顺序描述。 3.【参考答案】事件一中,工作D为非关键工作,总时差为10,其对总工期的影响是延误8-10=-2天。事件二中,工作F为关键工作,其对总工期的影响是延误8天。事件三中,工作E为非关键工作,总时差为10,其对总工期的影响是延误15-10一5天。故工作D.E.F延误对总工期的影响是使总工期延长max(5,8)一8天。施工单位可以就事件一、三导致的工期延误提出工期补偿要求,不能就事件二导致的工期延误提出工期补偿要求。施工单位可获得的工期补偿为max(-2,5)一5天。【考点解析】这是考查双代号网络计划总时差的知识点。一项工作的延误是否影响到总工期,关键是看该工作的延误时间是否超过其总时差。当该工作的延误时间小于或等于其总时差时,不会影响到总工期;当该工作的延误时间大于其总时差时,会影响到总工期,总工期的延长值为该工作的延误时间与总时差之差。事件一中,工作D为非关键工作,总时差为10,D延误8天小于10,因此不影响总工期。事件二中,工作F为关键工作,总时差为0,F延误8天,因此其对总工期的影响是延误8天。事件三中,工作E为非关键工作,总时差为10,E延误15天大于10,因此其对总工期的影响是延误15-10=5天。另外由于工作E和工作F不能同时位于一条线路,因此两项工作对总工期的影响只能取两者中的最大值,即为8天。对于索赔,成立的前提是非承办商自身原因造成了自己的损失。工作E的延误是施工单位自身的原因,并非建设方的原因引起的,因此不能索赔工期;工作F的延误是由于建设方变更设计,未及时向施工单位提供图纸引起的,属于建设方的原因,因此向建设方提出索赔合理。 4.【参考答案】事件一:属于天气原因,属双方共同承担的风险,不能提出费用索赔。事件二:由于施工单位原因导致的损失,不能提出费用索赔。事件三:由于业主的原因导致的损失,可以提出费用索赔。索赔金额为15*1600=24000元。【考点解析】这是考查费用索赔的知识点。施工索赔是在施工过程中,承包商根据合同和法律的规定,对并非由于自己的过错所造成的损失,或承担了合同规定之外的工作所付的额外支出,承包商向业主提出在经济或时间上要求补偿的权利。因此,对于索赔,成立的前提是非承包商自身原因造成了自己的损失。事件一是由罕见特大暴雨天气引起的,不属于建设方的责任,是不可预见的外部风险,属双方共同承担的风险,因此不能索赔费用;事件二是由施工单位租赁的施工机械未及时进场引起的,是施工单位自身的责任,因此不能索赔费用;事件三是由由于建设方变更设计,未及时向施工单位提供图纸引起的,属于建设方的原因,因此可以索赔费用。 5.【参考答案】代号网络为: 【考点解析】这是考查单代号网络计划的知识点。双代号网络改为单代号网络,需要注意单代号网络每一个节点表示一项工作,节点所表示的工作名称、持续时间和工作代号等应标注在节点内;单代号不需要虚箭线。解答本题的关键是通过双代号网络图,先分析清楚工作之间的逻辑关系,尤其是涉及虚工作的地方,对于逻辑关系的分析要特别注意,这也是这种题目考核的重点之处。只要分析清楚了逻辑关系,单代号网络的绘制就变得很简单了。当然,还需要注意单代号的绘制规则。

猜你喜欢

发表评论
更多 网友评论0 条评论)
暂无评论

访问排行

Copyright © 2012-2014 恰考网 Inc. 保留所有权利。 Powered by tikuer.com

页面耗时0.0608秒, 内存占用1.05 MB, Cache:redis,访问数据库18次