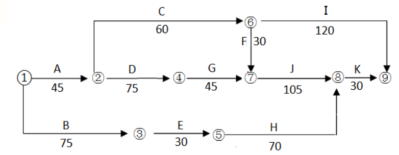
某机电工程公司通过招标承包了一台660MW火电机组安装工程,工程开工前,施工单位向监理工程师提交了工程安装主要施工进度计划(如下图所示,单位:d)。满足合...

作者: rantiku 人气: - 评论: 0
问题 某机电工程公司通过招标承包了一台660MW火电机组安装工程,工程开工前,施工单位向监理工程师提交了工程安装主要施工进度计划(如下图所示,单位:d)。满足合同工期的要求并获得业主批准。在施工进度计划中,因为工作E和G需吊装载荷基本相同,所以租赁了同一台塔吊安装,并计划定在第76d进场。 在锅炉设备搬运过程中,由于叉车故障在搬运途中失控,所运设备受损。返回制造厂维修,工作B中断20d,监理工程师及时向施工单位发出通知,要求施工单位调整进度计划,以确保工程按合同工期完工。 对此施工单位提出了调整方案,即将工作E调整为工作G完成后开工。在塔吊施工前,由施工单位组织编制了吊装专项施工方案,并经审核签字后组织了实施。 施工完成安装完毕后,施工单位在组织汽轮机单机试运转中发现,在轴系对轮中心找正过程中,轴系联结时的复找存在一定误差,导致设备运行噪音过大,经再次复找后满足了要求。 <1> 、在原计划中如果先开始工作E后开始工作G,塔吊应安排在几天投入使用可使机械不闲置?说明理由。 <2> 、工作B停工20d后,施工单位提出的计划调整方案是否可行?说明理由? <3> 、塔吊专项施工方案在施工前应有哪些人员签字?塔吊选用除了考虑吊装载荷参数外还有哪些基本参数? <4> 、汽轮机轴系对轮中心找正除轴系联结时的复找外还包括哪些找正?
选项
答案
解析 <1> 、(1)按照原计划,塔吊应安排在第91天上班(或者第90天下班)前进场投入使用。 (2)因为G工作第121天(45+75+1)开始,E工作在第120天完工即可,而E工作的持续时间为30天,只要能保证E和G连续施工,就能使吊塔不闲置,所以第91天(121-30)安排塔吊入场可使其不闲置。 <2> 、调整方案可行。未调整网络图前,关键线路为:A→D→G→J→K,总工期为300天。因为B工作延误20天后,先进行G工作,G工作第165天(45+75+45)完工,H工作可以在165+30+70=265天完工,满足K工作最晚270(300-30)天开工。所以工作B延误20天,在先完成G工作后完成E工作的措施下,不会影响总工期,方案可行。 <3> 、(1)机电工程公司单位技术负责人、总监理工程师、建设单位项目负责人。 (2)额定起重量、最大幅度、最大起重高度。 <4> 、轴系初找:凝汽器灌水至运行重量后的复找;汽缸扣盖前的复找;基础二次灌浆前的复找,基础二次灌浆后的复找。

猜你喜欢

发表评论
更多 网友评论0 条评论)
暂无评论

访问排行

Copyright © 2012-2014 恰考网 Inc. 保留所有权利。 Powered by tikuer.com

页面耗时0.0461秒, 内存占用1.04 MB, Cache:redis,访问数据库20次