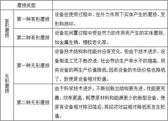
设备的技术结构和性能并没有变化,但由于技术进步,设备制造工艺不断改进,社会劳动生产率水平的提高,同类设备的再生产价值降低,致使原设备相对贬值,这种磨损称为...

作者: rantiku 人气: - 评论: 0
问题 设备的技术结构和性能并没有变化,但由于技术进步,设备制造工艺不断改进,社会劳动生产率水平的提高,同类设备的再生产价值降低,致使原设备相对贬值,这种磨损称为( )。
选项 A. 第一种有形磨损 B. 第二种有形磨损 C. 第一种无形磨损 D. 第二种无形磨损
答案 C
解析 本题主要考查了设备磨损的类型。 设备磨损分为有形磨损和无形磨损。 如表所示,设备的技术结构和性能并没有变化,但由于技术进步,设备制造工艺不断改进,社会劳动生产率水平的提高,同类设备的再生产价值降低,致使原设备相对贬值,这种磨损称为第一种无形磨损。 综上所述,本题正确答案为C项。

猜你喜欢

发表评论
更多 网友评论0 条评论)
暂无评论

访问排行

Copyright © 2012-2014 恰考网 Inc. 保留所有权利。 Powered by tikuer.com

页面耗时0.0379秒, 内存占用1.03 MB, Cache:redis,访问数据库16次