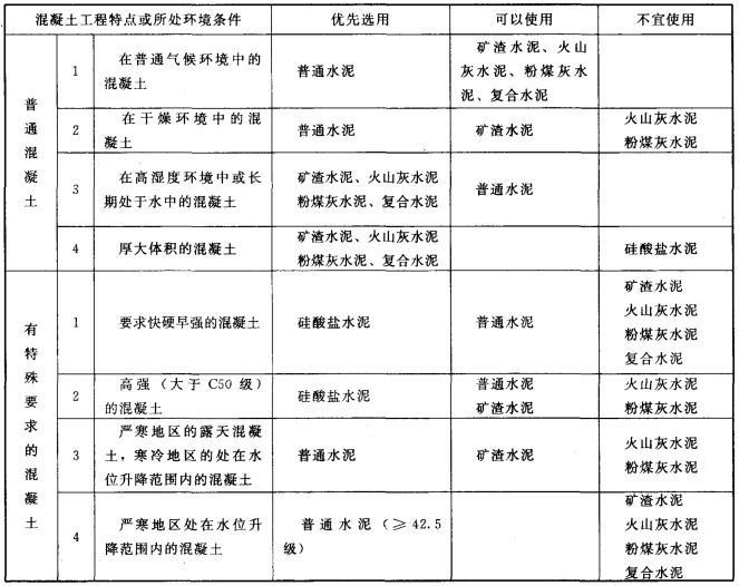
配制厚大体积的普通混凝土不宜选用( )水泥。A.矿渣 B.粉煤灰C.复合 D.硅酸盐

作者: rantiku 人气: - 评论: 0
问题 配制厚大体积的普通混凝土不宜选用( )水泥。
选项 A.矿渣 B.粉煤灰 C.复合 D.硅酸盐
答案 D
解析 在混凝土工程中,根据使用场合、条件的不同,可选择不同种类的水泥,具体可参考下表。 常用水泥的选用

猜你喜欢

发表评论
更多 网友评论0 条评论)
暂无评论

访问排行

Copyright © 2012-2014 恰考网 Inc. 保留所有权利。 Powered by tikuer.com

页面耗时0.0361秒, 内存占用1.03 MB, Cache:redis,访问数据库20次