某单项工程,按如下进度计划网络图组织施工:原计划工期是170d,在第75天进行的进度检查时发现:工作A已全部完成,工作B刚刚开工。由于工作B是关键...

作者: rantiku 人气: - 评论: 0
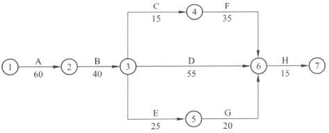
问题 某单项工程,按如下进度计划网络图组织施工: 原计划工期是170d,在第75天进行的进度检查时发现:工作
选项 A已全部完成,工作B刚刚开工。由于工作B是关键工作,所以它拖后15d,将导致总工期延长15d完成。 本工程各工作相关参数见下表: 问题: (1)为使本单项工程仍按原工期完成,则必须赶工,调整原计划,问应如何调整原计划,既经济又保证整修工作能在计划的170d内完成,并列出详细调整过程。 (2)试计算经调整后,所需投入的赶工费用。 (3)重新绘制调整后的进度计划网络图,并列出关键线路(关键工作表示法)。
答案
解析 (1)目前总工期拖后15d,此时的关键线路:B→D→H。 1)其中工作B赶工费率最低,故先对工作B持续时间进行压缩。 工作B压缩5d,因此增加费用为:5*200=1000元; 总工期为:185-5=180d; 关键线路:B→D→H。 2)剩余关键工作中,工作D赶工费率最低,故应对工作D持续时间进行压缩。 工作D压缩的同时,应考虑与之平等的各线路,以各线路工作正常进展均不影响总工期为限。 故工作D只能压缩5d,因此增加费用为5*300=1500元。 总工期为:180-5=175d。 关键线路:B→D→H和B→C→F→H两条。 3)剩余关键工作中,存在三种压缩方式:①同时压缩工作C、工作D;②同时压缩工作F、工作D;压缩工作H。 同时压缩工作C和工作D的赶工费率最低,故应对工作C和工作D同时进行压缩。 工作C最大可压缩天数为3d,故本次调整只能压缩3d,因此增加费用为:3*100+3*300=1200元; 总工期为:175-3=172d; 关键线路:B→D→H和B→C→F→H两条。 4)剩下压缩方式中,压缩工作H赶工费率最低,故应对工作H进行压缩。 工作F压缩2d,因此增加费用为2*420=840元; 总工期为:172-2=170d。 5)通过以上工期调整,工作仍能按原计划的170d完成。 (2)所需投入的赶工费为:1000+1500+1200+840=4540元。 (3)调整后的进度计划网络图如下所示: 其关键线路(关键工作法表示)为:A→B→D→H和A→B→C→F→H。

猜你喜欢

发表评论
更多 网友评论0 条评论)
暂无评论

访问排行

Copyright © 2012-2014 恰考网 Inc. 保留所有权利。 Powered by tikuer.com

页面耗时0.0555秒, 内存占用1.04 MB, Cache:redis,访问数据库19次