某工程项目总承包单位上报了如下施工进度计划网络图(时间单位:月),并经总监理工程师和业主确认。施工过程中发生了如下事件:事件一:施工单位施工至D工...

作者: rantiku 人气: - 评论: 0
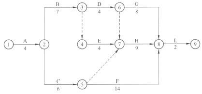
问题 某工程项目总承包单位上报了如下施工进度计划网络图(时间单位:月),并经总监理工程师和业主确认。施工过程中发生了如下事件: 事件一:施工单位施工至D工作时,由于业主在细部设计上提出了新要求,设计单位重新进行了设计。造成D工作施工时间延长了2个月,施工单位人工费、机械费损失2万元,施工单位提出了工期、费用索赔要求。 事件二:施工单位施工到H工作时,由于业主自行采购的工艺设备提前到场,业主要求提前工期,施工单位增加了劳动力及材料,将H工作施工时间缩减至7个月。施工单位提出了措施费2万元的索赔要求。 问题: (1)指出原施工进度计划网络图的关键线路,并写出总工期。 (2)事件一中,施工单位的索赔是否合理,并分别说明理由。 (3)事件二中,施工单位的索赔是否合理,并说明理由。 (4)指出经调整后网络计划的关键线路,并列式计算工作C、工作E的总时差、自由时差,以及实际总工期。
选项
答案
解析 (1)其关键线路共有3条,分别为:A→B→D→H→L;A→B→E→H→L;A→C→F→L。 总工期:T=26个月。 (2)工期索赔合理,费用索赔合理。 理由:1)D工作在关键线路上,影响了总工期; 2)重新设计,属业主责任。 (3)合理。 理由:业主原因。 (4)经过调整后,关键线路为:A→B→D→G→L; 1)计算各工作的ES、EF: 2)计算各工作的LS、LF: {图3}

猜你喜欢

发表评论
更多 网友评论0 条评论)
暂无评论

访问排行

Copyright © 2012-2014 恰考网 Inc. 保留所有权利。 Powered by tikuer.com

页面耗时0.0655秒, 内存占用1.04 MB, Cache:redis,访问数据库20次