背景资料某单项工程,施工单位中标后进场,并编制施工组织设计,其中进度计划网络图如下图所示,报监理工程师批准后按此组织施工:在施工进展到第75天时,...

作者: rantiku 人气: - 评论: 0
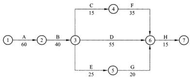
问题 背景资料某单项工程,施工单位中标后进场,并编制施工组织设计,其中进度计划网络图如下图所示,报监理工程师批准后按此组织施工: 在施工进展到第75天时,对实际施工进度进行检查时发现:工作A已全部完成,工作B即将开始。监理工程师认为施工进度滞后比较严重会影响总工期,要求施工单位在工艺关系固定的情况下,通常调整各工作持续时间来压缩工期,并提出明确有效的赶工措施,必须保证按原进度计划的总工期完工。经施工单位测算,各工作相关参数见下表: 问题 1.指出本工程施工组织设计中进度计划网络的关键线路(用节点表示),并计算进度计划网络图的总工期。 2.监理工程师认为B工作进度滞后会影响总工期是否正确?为什么? 3.施工单位应如何调整原进度计划,既经济又保证整个工作能在原计划工期内完成(列出详细调整过程)。并计算调整所需投入的赶工费用。 4.重新绘制调整后的进度计划网络图,并列出关键线路(用工作表示)。
选项
答案
解析 1.进度计划网络图的关键线路(用节点表示)应为:①→②→③→⑥→⑦;进度计划网络图的总工期:60+40+55+15=170d。 2.监理工程师认为B工作进度滞后会影响总工期:正确;理由:B工作在关键线路上,其进度延误必定影响总工期(或B工作总时差为0d,其实际进度延误15d,故影响总工期15d)。 3.进度计划网络图调整过程如下:(1)总工期拖后15d,即剩余工作按原计划进行的话,实际工期将为185d;找出此时的关键线路:B→D→H。(2)关键线路上工作B工作D工作H均可调整,其中工作B赶工费率最低,故先对工作B持续时间进行压缩。工作B压缩5d,因此增加费用为5*2000=10000元;总工期为:185-5=180d;调整后,关键线路:B→D→H。(3)剩余关键线路上的工作中,工作D赶工费率最低,故应对工作D持续时间进行压缩。工作D最大可压缩时间为10d,但在工作D持续时间压缩的同时,应考虑与之平行的各线路,以各线路工作正常进展均不影响总工期为限。故工作D只能先压缩5天,因此增加费用为:5*3000=15000元;总工期为:180-5=175d:调整后,关键线路:B→D→H和B→C→F→H两条。(4)此时关键线路变成两条。在剩余关键线路上的工作中,存在三种压缩方式:1)同时压缩工作C工作D的持续时间;2)同时压缩工作F工作D的持续时间;3)压缩工作H的持续时间。分别计算三种压缩方式的赶工费率:1)同时压缩工作C工作D:赶工费率:1000+3000=4000元/d;2)同时压缩工作F工作D:赶工费率:1500+3000=4500元/d;3)压缩工作H:赶工费率:4200元/d。由此可见,同时压缩工作C和工作D的赶工费率最低,故应选择对工作C和工作D同时进行压缩。工作C最大可压缩天数为3d,工作D还剩余可压缩时间为5d,故本次调整只能压缩3d,因此增加费用为:3*1000+3*3000=12000元;总工期为:175-3=172d;调整后,关键线路:B→D→H和B→C→F→H两条。(5)此时关键线路仍为两条,在剩余关键线路上的工作中,存在两种压缩方式:1)同时压缩工作F工作D的持续时间;2)压缩工作H的持续时间。分别计算两种压缩方式的赶工费率:1)同时压缩工作F工作D:赶工费率为:1500+3000=4500元/d;2)压缩工作H:赶工费率=4200元/d。由此可见,压缩工作H的赶工费率最低,故应选择对工作H的持续时间进行压缩。上述三步已压缩13d,本次工作H持续时间仅需压缩2d,因此增加费用为2*4200=8400元。总工期为:172-2=170d。(6)通过以上工期调整,工作仍能按原计划的170d完成。所需投入的赶工费为:10000+15000+12000+8400=45400元。 4.调整后的进度计划网络图如下所示: 调整后进度计划网络图的关键线路(用工作表示):A→B→D→H和A→B→C→F→H。

猜你喜欢

发表评论
更多 网友评论0 条评论)
暂无评论

访问排行

Copyright © 2012-2014 恰考网 Inc. 保留所有权利。 Powered by tikuer.com

页面耗时0.0418秒, 内存占用1.04 MB, Cache:redis,访问数据库19次