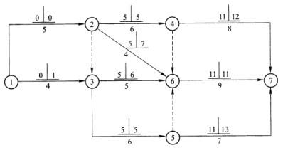
某工程双代号网络计划如下图所示,图中已标出每项工作的最早开始时间和最迟开始时间,该计划表明()。A:关键线路有2条B:工作①→③与工作③→⑥的总时...

作者: rantiku 人气: - 评论: 0
问题 某工程双代号网络计划如下图所示,图中已标出每项工作的最早开始时间和最迟开始时间,该计划表明()。
选项 A:关键线路有2条 B:工作①→③与工作③→⑥的总时差相等 C:工作②→⑥的总时差与自由时差相等 D:工作③→⑥的总时差与自由时差不等 E:工作④→⑦与工作⑤→⑦的自由时差相等
答案 ABC
解析

猜你喜欢

发表评论
更多 网友评论0 条评论)
暂无评论

访问排行

Copyright © 2012-2014 恰考网 Inc. 保留所有权利。 Powered by tikuer.com

页面耗时0.0251秒, 内存占用1.03 MB, Cache:redis,访问数据库18次