下列工程质量验收中,属于主体结构子分部工程的有( )。A.现浇结构 B.砌体结构C.钢结构 D.木结构E.装配式结构

作者: rantiku 人气: - 评论: 0
问题 下列工程质量验收中,属于主体结构子分部工程的有( )。
选项 A.现浇结构 B.砌体结构 C.钢结构 D.木结构 E.装配式结构
答案 BCD
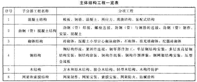
解析 混凝土结构子分部工程可划分为模板、钢筋、预应力、混凝土、现浇结构和装配式结构等分项工程。主体结构主要包括混凝土结构、劲钢(管)混凝土结构、砌体结构、钢结构、木结构、网架及索膜结构等子分部工程详见下表。

猜你喜欢

发表评论
更多 网友评论0 条评论)
暂无评论

访问排行

Copyright © 2012-2014 恰考网 Inc. 保留所有权利。 Powered by tikuer.com

页面耗时0.0328秒, 内存占用1.03 MB, Cache:redis,访问数据库17次