(一)  背景资科  某群体工程,主楼地下二层,地上八层,总建筑面积26800m2,现浇钢筋混凝土框剪结构。建设单位分别与施工单位、监理单位按照《...

作者: rantiku 人气: - 评论: 0
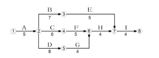
问题 (一)   背景资科   某群体工程,主楼地下二层,地上八层,总建筑面积26800m2,现浇钢筋混凝土框剪结构。建设单位分别与施工单位、监理单位按照《建筑工程施工合同(示范文本)》(GF—2013—0201)、《建设工程监理合同(示范文本)》(GF_2012_0202)签订了施工合同和监理合同合同履行过程中,发生了下列事件:   事件一:监理工程师在审查施工组织总设计时,发现其总进度计划部分仅有网络图和编制说明。监理工程师认为该部分内容不全,要求补充完善。   事件二:某单位工程的施工进度计划网络图如图1所示。因工艺设计采用某专利技术,工作F需要工作B和工作C完成以后才能开始施工。监理工程师要求施工单位对该进度计划网络图进行调整。 事件三:施工过程中发生索赔事件如下:   1.由于项目功能调整变更设计,导致工作C中途出现停歇,持续时间比原计划超出2个月,造成施工人员窝工损失13.6万元/月x2月=27.2万元;   2.当地发生百年一遇大暴雨引发泥石流,导致工作E停工、清理恢复施工共闲时3个月,造成施工设备损失费用82万元、清理和修复工程费用24.5万元。   针对上述(1)、(2)事件,施工单位在有效时限内分别向建设单位提出2个月、3个月的工期索赔,27.2万元、327万元的费用索赔(所有事项均与实际相符)。   事件四:某单体工程会议室主梁跨度为10.5m,截面尺寸(bxh)为450mx900mm。施工单位按规定编制了模板工程专项方案。
选项 1.事件一中,施工单位对施工总进度计划还需补充哪些内容? 2.绘制事件二中调整后的施工进度计划网络图(双代号),指出其关键线路(用工作表示),并计算其总工期(单位:月)。 3.事件三中,分别指出施工单位提出的两项工期索赔和两项费用索赔是否成立,并说明理由。 4.事件四中,该专项方案是否需要组织专家论证?该梁跨中底模的最小起拱高度、跨中泯凝土浇筑高度分别是多少(单位:mm)。
答案
解析 1.施工总进度计划的内容包括:编制说明,施工总进度计划表(图),分期(分批)实施工程的开、竣工日期及工期一览表,资源需要量及供应平衡表等。(注:只需写出题目上缺少的即可。 3.(1)工期索赔:索赔不成立。因为C为非关键工作,总时差为1个月,设计变更后导致工期延误2个月,对总工期影响只有1个月,所以,C工作的工期索赔为1个月。   费用索赔:索赔成立。C工作索赔费用27.2万合理。因为设计变更是非承包商原因导致的承包商自身经济损失,承包商有权对建设单位提出费用索赔。   (2)工期索赔:索赔不成立。E工作索赔3个月的工期不合理。因为E为非关键工作,总时差为4个月,不可抗力导致了工期延误3个月,延误时长未超过总时差,所以工期索赔不成立。   工期索赔:索赔不成立。E工作索赔32.7万费用不合理。在32.7万中,有8.2万是不可抗力导致施工设备损失的费用。在不可抗力后,施工单位人员和机械是损失,不能向建设单位索赔,需要施工单位自己承担。而24.5万的清理和修复费用是可以索赔的,因为在不可抗力后的清理和维修费用,应该由建设单位承担的。   4.(1)不需要组织专家论证,只需要编制模板工程专项施工方案。需要编制专项施工方案和组织专家论证的梁跨度分别为10m以上、18m以上。   (2)长度超过4m的梁板应按照设计起拱,若设计无要求时,可以按照梁跨度的1/1000~3/1000起拱。因此梁的起拱高度为10.5mm~31.5mm。   混凝土的浇筑高度为900mm。

猜你喜欢

发表评论
更多 网友评论0 条评论)
暂无评论

访问排行

Copyright © 2012-2014 恰考网 Inc. 保留所有权利。 Powered by tikuer.com

页面耗时0.0419秒, 内存占用1.04 MB, Cache:redis,访问数据库20次