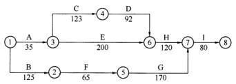
背景资料某水利工程经监理工程师批准的施工网络计划如下图所示(单位:天)。合同约定:工程所用全部材料、设备由承包人采购。如工程工期提前,奖励标准...

作者: rantiku 人气: - 评论: 0
问题 背景资料 某水利工程经监理工程师批准的施工网络计划如下图所示(单位:天)。 合同约定:工程所用全部材料、设备由承包人采购。如工程工期提前,奖励标准为1万元/天;如工程工期延误,支付违约金标准为1万元/天。施工过程中发生如下事件:事件1:当工程施工按计划进行到第100天末时,因承包人的施工设备故障造成E工作中断施工。为保证工程顺利完成,有关人员提出以下施工调整方案。方案一:修复设备。设备修复后E工作继续进行,修复时间是20天,修理费用2万元;方案二:调剂设备。B工作所用的设备能满足E工作的需要,B完成后,使用B工作的设备完成E工作未完成工作量,其他工作均按计划进行;方案三:租赁设备。租赁设备的运输安装调剂时间为10天。设备正式使用期支付租赁费用,其标准为350天/元。项目经理选择了最优方案并予以实施。事件2:H工作为工程设备安装。设备进场,承包人进行检验和交货验收后,把将产品合格证书提交给监理工程师。监理要求重新检验并进行相关设备性能测试。H工作完成后承包人要求监理人增加设备测试费用0.5万元。 问题 1.计算施工网络进度计划的工期以及E工作的总时差,并指出施工网络进度计划的关键线路。 2.若各项工作均按最早时间施工,分析指出事件1中项目经理选择的最优方案。 3.根据施工调整最优方案,用单代号网络图绘制调整后的施工进度计划并用双箭线标注关键线路(网络进度计划中应将E工作分解为E1和E2,其中El表示已完成,E2表示未完成工作)。 4.指出事件2中的不妥之处并简要说明理由。
选项
答案
解析 1.【参考答案】计划工期为450天,E工作的总时差为15天。关键线路为A→C→D→H→I(或①→③→④→⑥→⑦→⑧)。【考点解析】本小题是进度管理方面的,考核对双代号网络图时间参数的计算。双代号网络图时间参数计算的方法很多,常用的有工作计算法,节点计算法,还有标号法。本小题既要求工期,找关键线路,又要计算时差。故应采用工作计算方法。 2.【参考答案】项目经理应选择方案三。【考点解析】本小题是施工组织管理方面的,考核对施工方案的技术经济比较和方案选择。要选择最优方案,应从工期和费用两方面结合进行技术经济比较:方案一,设备修复时间为20天,E工作的总时差为15天,影响工期5天,增加的工期延期的违约费用为1*5=5万元,加上修理费,共计7万元。方案二,B工作第125天末结束,E工作将推迟25天完成,超过E工作的总时差,影响工期10天,增加费用10万元。方案三,租赁设备安装调试10天,不超过E的总时差,不影响工期,E工作还需工作135天,增加设备租赁费用为47250元(350元/天*135天=47250元)。三个方案综合比较,方案三合理。 3.【参考答案】 【考点解析】本小题是进度管理方面的,考核单代号网络图的绘制。根据方案三,首先,把E工作分解为E1和E2,其中E1(65天)已完成,E2(135天)未完成;B是E2的紧前工作;其他工作的逻辑关系不变,把原题中的双代号网络图绘制成单代号。 4.【参考答案】“设备进场,承包人进行检验和交货验收后,把将产品合格证书提交给监理工程师”不妥。应会同监理人进行检验和交货验收。“承包人要求监理人增加设备测试费用0.5万元”不妥,设备测试费用应由承包人承担。【考点解析】本小题是合同管理方面的,考核承包人提供材料、设备时有关验收和测试的权利义务。《水利水电工程标准施工招标文件》(2009版)将发包人和承包人的义务和责任进行了合理划分。“对承包人提供的材料和工程设备,承包人应会同监理人进行检验和交货验收,查验材料合格证明和产品合格证书,并按合同约定和监理人指示,进行材料的抽样检验和工程设备的检验测试,检验和测试结果应提交监理人,所需费用由承包人承担。” 1.【参考答案】计划工期为450天,E工作的总时差为15天。关键线路为A→C→D→H→I(或①→③→④→⑥→⑦→⑧)。【考点解析】本小题是进度管理方面的,考核对双代号网络图时间参数的计算。双代号网络图时间参数计算的方法很多,常用的有工作计算法,节点计算法,还有标号法。本小题既要求工期,找关键线路,又要计算时差。故应采用工作计算方法。 2.【参考答案】项目经理应选择方案三。【考点解析】本小题是施工组织管理方面的,考核对施工方案的技术经济比较和方案选择。要选择最优方案,应从工期和费用两方面结合进行技术经济比较:方案一,设备修复时间为20天,E工作的总时差为15天,影响工期5天,增加的工期延期的违约费用为1*5=5万元,加上修理费,共计7万元。方案二,B工作第125天末结束,E工作将推迟25天完成,超过E工作的总时差,影响工期10天,增加费用10万元。方案三,租赁设备安装调试10天,不超过E的总时差,不影响工期,E工作还需工作135天,增加设备租赁费用为47250元(350元/天*135天=47250元)。三个方案综合比较,方案三合理。 3.【参考答案】 【考点解析】本小题是进度管理方面的,考核单代号网络图的绘制。根据方案三,首先,把E工作分解为E1和E2,其中E1(65天)已完成,E2(135天)未完成;B是E2的紧前工作;其他工作的逻辑关系不变,把原题中的双代号网络图绘制成单代号。 4.【参考答案】“设备进场,承包人进行检验和交货验收后,把将产品合格证书提交给监理工程师”不妥。应会同监理人进行检验和交货验收。“承包人要求监理人增加设备测试费用0.5万元”不妥,设备测试费用应由承包人承担。【考点解析】本小题是合同管理方面的,考核承包人提供材料、设备时有关验收和测试的权利义务。《水利水电工程标准施工招标文件》(2009版)将发包人和承包人的义务和责任进行了合理划分。“对承包人提供的材料和工程设备,承包人应会同监理人进行检验和交货验收,查验材料合格证明和产品合格证书,并按合同约定和监理人指示,进行材料的抽样检验和工程设备的检验测试,检验和测试结果应提交监理人,所需费用由承包人承担。”

猜你喜欢

发表评论
更多 网友评论0 条评论)
暂无评论

访问排行

Copyright © 2012-2014 恰考网 Inc. 保留所有权利。 Powered by tikuer.com

页面耗时0.0566秒, 内存占用1.05 MB, Cache:redis,访问数据库20次