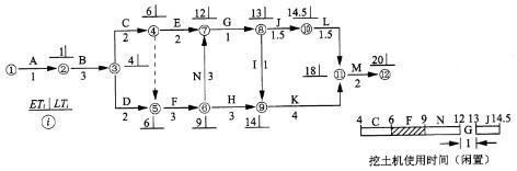
【背景资料】某水利水电工程项目的原施工进度网络计划(双代号)如下图所示。该工程总工期为18个月。在上述网络计划中,C、F、J三项工作均为土方工...

作者: rantiku 人气: - 评论: 0
问题 【背景资料】 某水利水电工程项目的原施工进度网络计划(双代号)如下图所示。 该工程总工期为18个月。在上述网络计划中,C、F、J三项工作均为土方工程;土方工程量分别为7000m3、10000m3、6000m3;共计23000m3;土方单价为15元/m3。合同中规定,土方工程量增加超出原估算工程量25%时,新的土方单价可从原来的15元/m3下降到13元/m3。合同约定,机械每台闲置1天为800元,每月以30天计;C、F、J实际工作量与计划工作量相同。施工中发生如下事件:事件一:施工中,由于施工单位施工设备调度原因,C、F、J工作需使用同一台挖土机先后施工。事件二:在工程按计划进行4个月后(已完成A、B两项工作的施工),项目法人提出增加一项新的土方工程N,该项工作要求在F工作结束以后开始,并在G工作开始前完成,以保证G工作在E和N工作完成后开始施工。根据施工单位提出并经监理机构审核批复,该项N工作的土方工程量约为9000m3,施工时间需要3个月。事件三:经监理机构批准,新增加的土方工程N使用与C、F、J工作同一台挖土机施工。 【问题】 1.在不改变各工作历时的情况下,发生事件一后,施工单位如何调整计划,使设备闲置时间最少且满足计划工期要求? 2.按事件二新增加一项新的土方工程N后,土方工程的总费用应为多少? 3.土方工程N完成后,施工单位提出如下索赔:(1)增加土方工程施工费用13.5万元;(2)由于增加土方工程N后,使租用的挖土机增加了闲置时间,要求补偿挖土机的闲置费用2.4万元;(3)延长工期3个月。施工单位上述索赔是否合理?说明理由。
选项
答案
解析 【答案要点】 1.在C、F、J三项工作共用一台挖土机时,将网络计划图调整为下图。 计算出总工期为18个月。因E、G工作的时间为3个月,与F工作时间相等,所以安排挖土机按C→F→J顺序施工可使机械不闲置。 2.增加土方工程N后;土方工程总费用计算如下:(1)增加N工作后;土方工程总量为:23000+9000=32000(m3)。(2)超出原估算土方工程量为:(32000-23000)/23000*100%=39.13%>25%。故土方单价应进行调整。(3)超出25%的土方量为:32000-23000*125%=3250(m3)。(4)土方工程的总费用为:23000*125%*15+3250*13=47.35(万元)。 3.逐项分析如下:(1)施工单位提出增加土方工程施工费用13.5万元不合理。因为原土方工程总费用为:23000*15=345000元=34.5(万元);增加土方工程N后,土方工程的总费用为47.35万元,故土方工程施工费用可增加12.85万元。(2)施工单位提出补偿挖土机的闲置费用2.4万元合理。增加了土方工作N后的网络计划见下图: 安排挖土机按C→F→N→J顺序施工,由于N工作完成后到J工作的开始中间还需施工G工作,所以造成机械闲置1个月。应给予承包方施工机械闲置补偿费:30*800=2.4(万元)。(3)工期延长3个月不合理。根据原计划(不增加N工作)计算的工期为18个月;增加N工作后的网络计划计算的工期为20个月。因此可知,增加N工作后,计算工期增加了2个月,因此,监理工程师应批准给予承包方延长工期2个月。

猜你喜欢

发表评论
更多 网友评论0 条评论)
暂无评论

访问排行

Copyright © 2012-2014 恰考网 Inc. 保留所有权利。 Powered by tikuer.com

页面耗时0.0702秒, 内存占用1.04 MB, Cache:redis,访问数据库19次