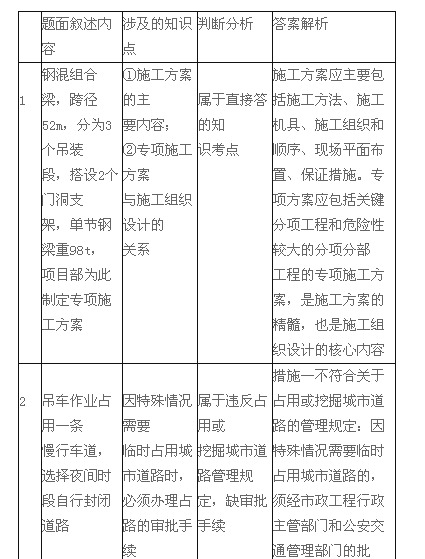
某城市环路立交桥总长2.8km,其中跨越主干道部位设计采用钢一混组合梁,跨径52m,分为3个吊装段进行现场拼装。吊装前搭设2个门洞支架,鉴于吊装中间段的单...

作者: rantiku 人气: - 评论: 0
问题 某城市环路立交桥总长2.8km,其中跨越主干道部位设计采用钢一混组合梁,跨径52m,分为3个吊装段进行现场拼装。吊装前搭设2个门洞支架,鉴于吊装中间段的单节钢梁自重约98t。施工项目部为此制定了专项施工方案,拟采取以下措施: 措施一:为保证吊车安装作业,占用一条慢行车道,选择在夜间时段自行封闭道路后进行钢梁的吊装作业。 措施二:请具有相应资质的研究部门对钢梁结构在拼装过程中不同受力状态下的强度、刚度和稳定性进行分析计算。 措施三:通过招标程序将2个门洞支架的搭设及钢梁拼装分包给专业公司,签订分包合同,明确安装的技术质量要求。 问题: 见精选案例3分析表中内容: 精选案例3分析表
选项
答案
解析

猜你喜欢

发表评论
更多 网友评论0 条评论)
暂无评论

访问排行

Copyright © 2012-2014 恰考网 Inc. 保留所有权利。 Powered by tikuer.com

页面耗时0.0685秒, 内存占用1.02 MB, Cache:redis,访问数据库15次