某城镇道路扩建工程属城市次干路,长3800m,路宽16.5m,位于城市环路以内,设 计结构为:30cm厚9%石灰土处理土基,12%石灰土底基层,35cm水...

作者: rantiku 人气: - 评论: 0
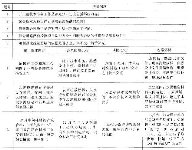
问题 某城镇道路扩建工程属城市次干路,长3800m,路宽16.5m,位于城市环路以内,设 计结构为:30cm厚9%石灰土处理土基,12%石灰土底基层,35cm水泥稳定碎石基层, 12cm沥青混凝土面层。 施工项目部人场后依据开工指令和施工合同进行了必要的准备工作,编制了施工组织 设计,经安全技术交底后开始道路施工。 水泥稳定碎石基层材料经招标选定一家材料公司供应。受城市交通管制和环境保护要 求,项目部采用夜间运输基层材料,A天摊铺碾压,成型后发现水泥稳定基层局部表面 松散。 由于拆迁延期,有一段沥青混合料路面延至12月中旬摊铺;项目部选择白天气温较 高(6~8C)时段,采取提高浙青混合料出厂温度到180C,运输中覆盖保温等保证措施, 集中施工道路面层。 沥青混合料面层竣工后,施工方进行了道路外观检查,并检测了弯沉值、平整度、中 线高程、横坡项目,合格率达到98%,施工方认为工程质量自检合格。 在工程施工全部完成后,项目部依据施工进度计划和计划调整资料编制了进度控制总 结,上报公司工程管理部。
选项
答案
解析

猜你喜欢

发表评论
更多 网友评论0 条评论)
暂无评论

访问排行

Copyright © 2012-2014 恰考网 Inc. 保留所有权利。 Powered by tikuer.com

页面耗时0.0354秒, 内存占用1.03 MB, Cache:redis,访问数据库15次