A公司承建跨线立交桥工程,桥梁全长782.4m,共计26跨,桥梁下部结构有240棵直径1.2m的钻孔灌注桩,采用反循环钻机成孔。项目部经招标程序将钻孔作业...

作者: rantiku 人气: - 评论: 0
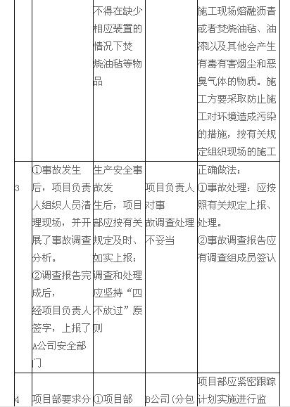
问题 A公司承建跨线立交桥工程,桥梁全长782.4m,共计26跨,桥梁下部结构有240棵直径1.2m的钻孔灌注桩,采用反循环钻机成孔。项目部经招标程序将钻孔作业分项工程分包给B公司,签订了分包合同。施工过程中现场发生如下事件: 事件一:因地下管线改移困难,设计方在现场决定8、9、10轴桩位移动并增加钻孔桩数量,立即办理了洽商变更手续。项目部及时复印后,直接交给测量员和负责本段施工的工长。 事件二:项目部在现场文明施工检查中发现原有泥浆沉淀池已淤积,致使钻孔施工的泥浆水沿排水沟流到工地附近的河道里,现场土堆旁有未燃尽的油毡碎片。 事件三:B公司液压吊车起吊钢筋笼时,因钢筋笼的U形吊环与主筋焊接不牢,起吊过程中钢筋笼突然倾倒;幸亏作业人员及时避开,但将泥浆搅拌棚砸坏。项目负责人组织人员清理现场,并开展事故调查分析,对分包方进行罚款处理,调查报告完成后,经项目负责人签字,上报了
选项 A公司安全部门。 事件四:项目部要求B公司增加钻孔机,以保障钻孔作业计划进度。但B公司1周后才将钻机运到现场,致使该桥全部钻孔桩完成时已拖延工期15d。 问题: 见精选案例4分析表中内容: 精选案例4分析表
答案
解析

猜你喜欢

发表评论
更多 网友评论0 条评论)
暂无评论

访问排行

Copyright © 2012-2014 恰考网 Inc. 保留所有权利。 Powered by tikuer.com

页面耗时0.1230秒, 内存占用1.03 MB, Cache:redis,访问数据库17次