背景某市主干道下穿铁路站场线采用顶进箱涵施工,箱涵设计:单节箱涵四孔道,总宽32m,高5m,总长度38. 5m,为现浇钢筋混凝土结构,箱涵前端设斜面钢...

作者: rantiku 人气: - 评论: 0
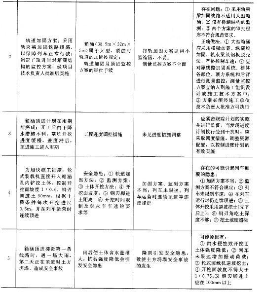
问题 背景 某市主干道下穿铁路站场线采用顶进箱涵施工,箱涵设计:单节箱涵四孔道,总宽32m,高5m,总长度38. 5m,为现浇钢筋混凝土结构,箱涵前端设斜面钢刃角。箱涵预制工作坑土质为亚黏土、地下水位于地面以下4m,基坑采用放坡明挖和轻型井点降水,并设置了防雨排水设施,计划6月10日雨期开始前实现顶进就位。 项目部编制轨道加固方案,采用轨束梁加固铁路线路,以保障列车按正常速度行驶;制定了顶进时对箱涵结构的监控方案,经项目部技术负责人批准后实施。 开工后,由于降水措施不利,工作坑开挖进度缓慢,进度计划滞后。预制箱涵达到设计强度并完成顶进后背的制作时,顶进施工进入雨期。为加快施工进度,项目部采用轮式装载机直接开入箱涵孔内铲挖土体,控制开挖面坡度为1 : 0.6,钢刃脚进土 50mm,根据土质条件每次开挖进尺0. 5m,并在列车运营时连续顶进。 箱涵顶进接近第一条线路时,夜间遇一场大雨,第二天正在顶进时,开挖面土方坍塌,造成安全事故。 问题
选项
答案
解析

猜你喜欢

发表评论
更多 网友评论0 条评论)
暂无评论
错误啦!

错误信息

  • 消息: [程序异常] : MISCONF Redis is configured to save RDB snapshots, but it's currently unable to persist to disk. Commands that may modify the data set are disabled, because this instance is configured to report errors during writes if RDB snapshotting fails (stop-writes-on-bgsave-error option). Please check the Redis logs for details about the RDB error.
  • 文件: /twcms/kongphp/cache/cache_redis.class.php
  • 位置: 第 85 行
    <?php echo 'KongPHP, Road to Jane.'; ?>