原水水质较好时,城镇给水处理应采用的工艺流程为 ( )A.原水一筛网一过滤或消毒 B.原水一接触过滤一消毒 C.原水一沉淀一过滤 D.原水一调蓄预沉一澄清

作者: rantiku 人气: - 评论: 0
问题 原水水质较好时,城镇给水处理应采用的工艺流程为 ( )
选项 A.原水一筛网一过滤或消毒 B.原水一接触过滤一消毒 C.原水一沉淀一过滤 D.原水一调蓄预沉一澄清
答案 A
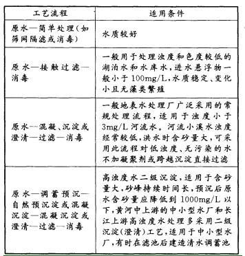
解析 给水处理常用处理工艺流程及适用条 件见下表。

猜你喜欢

发表评论
更多 网友评论0 条评论)
暂无评论

访问排行

Copyright © 2012-2014 恰考网 Inc. 保留所有权利。 Powered by tikuer.com

页面耗时0.0387秒, 内存占用1.03 MB, Cache:redis,访问数据库19次