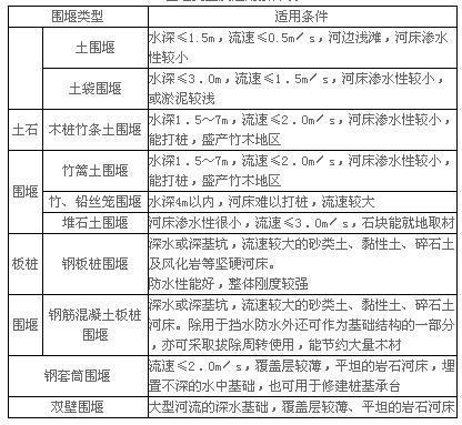
深水或深基坑,流速较大的砂类土河床,一般采用(  )形式。A、土石围堰B、板桩围堰C、钢套筒围堰D、双壁围堰

作者: rantiku 人气: - 评论: 0
问题 深水或深基坑,流速较大的砂类土河床,一般采用(  )形式。
选项 A、土石围堰 B、板桩围堰 C、钢套筒围堰 D、双壁围堰
答案 B
解析 考点为围堰类型及适用条件。深水或深基坑,流速较大的砂类土河床,一般采用板桩围堰形式,考点来自教材中下表内容: 围堰类型及适用条件表

猜你喜欢

发表评论
更多 网友评论0 条评论)
暂无评论

访问排行

Copyright © 2012-2014 恰考网 Inc. 保留所有权利。 Powered by tikuer.com

页面耗时0.0311秒, 内存占用1.03 MB, Cache:redis,访问数据库19次