软弱地层的基坑围护结构挡土的应力传递路径是(  )。A、围护桩墙→围檩(冠梁)→支撑B、围护桩墙→支撑→围檩C、围檩→支撑→桩墙D、围护桩墙→...

作者: rantiku 人气: - 评论: 0
问题 软弱地层的基坑围护结构挡土的应力传递路径是(  )。
选项 A、围护桩墙→围檩(冠梁)→支撑 B、围护桩墙→支撑→围檩 C、围檩→支撑→桩墙 D、围护桩墙→支撑→地基
答案 A
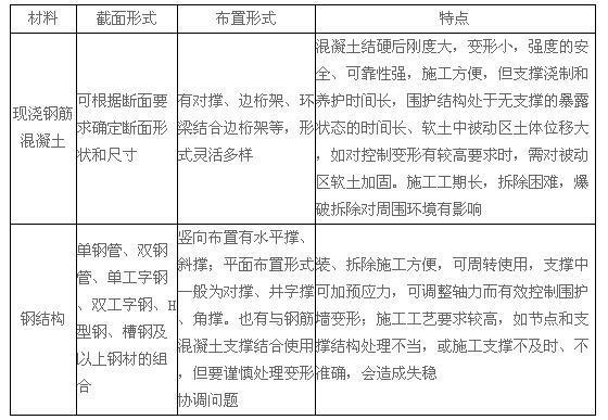
解析 考点应为软弱土层基坑支撑施工内容,具体内容包括: (1)内支撑有钢撑、钢管撑、钢筋混凝土撑、钢与混凝土的混合支撑等;外拉锚有拉锚和土锚两种形式。 (2)在软弱地层的基坑工程中,支撑结构承受围护墙所传递的土压力、水压力。支撑结构挡土的应力传递路径是围护(桩)墙一围檩(冠梁)一支撑;在地质条件较好的有锚固力的地层中,基坑支撑可采用土锚和拉锚等外拉锚形式。 (3)在深基坑的施工支护结构中,常用的支撑系统按其材料可分为现浇钢筋混凝土和钢结构支撑形式,两类形式和特点对照见下表: 两类支撑体系的形式和特点对照表 现浇钢筋混凝土支撑体系由围檩(圈梁)、支撑及角撑、立柱和围檩托架或吊筋、立柱、托架锚固件等其他附属构件组成。钢结构支撑(钢管、型钢支撑)体系通常为装配式的,由围檩、角撑、支撑、预应力设备(包括千斤顶自动调压或人工调压装置)、轴力传感器、支撑体系监测监控装置、立柱桩及其他附属装配式构件组成。

猜你喜欢

发表评论
更多 网友评论0 条评论)
暂无评论

访问排行

Copyright © 2012-2014 恰考网 Inc. 保留所有权利。 Powered by tikuer.com

页面耗时0.0473秒, 内存占用1.03 MB, Cache:redis,访问数据库18次