1.背景:A 公司承建跨线立交桥工程,桥梁全长782.4m,共计26 跨,桥梁下部结构有240 个直径1.2m 的钻孔灌注桩,采用反循环钻机成孔。项目部经...

作者: rantiku 人气: - 评论: 0
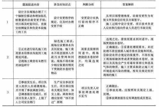
问题 1.背景:A 公司承建跨线立交桥工程,桥梁全长782.4m,共计26 跨,桥梁下部结构有240 个直径1.2m 的钻孔灌注桩,采用反循环钻机成孔。项目部经招标程序将钻孔作业分项工程分包给B 公司,签订了分包合同。施工过程中现场发生如下事件:事件一、因地下管线改移困难,设计方在现场决定8、9、10 轴桩位移动并增加钻孔桩数量,立即办理了洽商变更手续。项目部及时复印后,直接交给测量员和负责本段施工的工长。事件二、项目部在现场文明施工检查中发现原有泥浆沉淀池已淤积,致使钻孔施工的泥浆水沿排水沟流到工地附近的河道里,现场土堆旁有未燃尽的防水卷材碎片。事件三、B 公司液压吊车起吊钢筋笼时,因钢筋笼的U 形吊环与主筋焊接不牢,起吊过程中钢筋笼突然倾倒;幸亏作业人员及时避开,但将泥浆搅拌棚砸坏。项目负责人组织人员清理现场,并开展事故调查分析,对分包方进行罚款处理,调查报告完成后,经项目负责人签字,上报了
选项 A 公司安全部门。事件四、项目部要求B 公司增加钻孔机,以保障钻孔作业计划进度。但B 公司1 周后才将钻机运到现场,致使该桥全部钻孔桩完成时已拖延工期15d。 2.问题及解答:见精选案例4 分析表中内容:
答案
解析

猜你喜欢

发表评论
更多 网友评论0 条评论)
暂无评论

访问排行

Copyright © 2012-2014 恰考网 Inc. 保留所有权利。 Powered by tikuer.com

页面耗时0.0282秒, 内存占用1.04 MB, Cache:redis,访问数据库18次