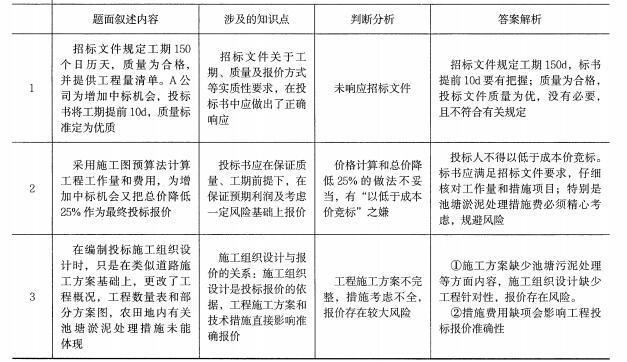
1.背景:某城市快速路工程项目招标,工程长1.8km,主路宽40m,两侧辅路各宽10m;其中约1km 路段现况为农田。招标文件规定工期150 个日历天,质...

作者: rantiku 人气: - 评论: 0
问题 1.背景:某城市快速路工程项目招标,工程长1.8km,主路宽40m,两侧辅路各宽10m;其中约1km 路段现况为农田。招标文件规定工期150 个日历天,质量为合格,并提供工程量清单。
选项 A 公司为增加中标机会,投标书将工期提前10d,质量标准定为优质。采用施工图预算法计算各分部分项工程工作量和费用后,为增加中标机会又把总价降低25% 作为最终投标报价。在编制投标施工组织设计时,为节省时间,在类似道路施工方案基础上,更改了工程概况、工程数量表和部分方案图,但农田地内有关池塘淤泥处理措施未能体现。 2.问题及解答:见精选案例2 分析表中内容:
答案
解析

猜你喜欢

发表评论
更多 网友评论0 条评论)
暂无评论

访问排行

Copyright © 2012-2014 恰考网 Inc. 保留所有权利。 Powered by tikuer.com

页面耗时0.0423秒, 内存占用1.03 MB, Cache:redis,访问数据库19次