背景资料:某施工单位承担了一项架空光缆线路工程,设有甲、乙、丙三个中继段。项目部根据具体情况进行了工作分解,估算了各工作的持续时间,确定了各工作之间的...

作者: rantiku 人气: - 评论: 0
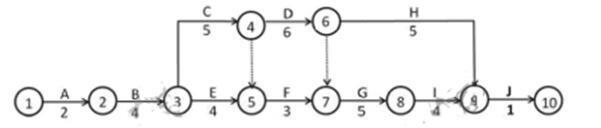
问题 背景资料:某施工单位承担了一项架空光缆线路工程,设有甲、乙、丙三个中继段。 项目部根据具体情况进行了工作分解,估算了各工作的持续时间,确定了各工作之间的逻辑关系,编制了工作逻辑关系及持续时间表(见表4),并据此绘制了进度计划网络图。图4给出了部分进度计划网络图。 图4部分进度计划网络图 施工过程中,因设计不合理引起光缆路由变更,造成“架设乙段光缆”推迟2天完工。 “乙段接续”工作进行中,因熔接机故障停工4天。由于工作量估计不准确,“架设丙段光缆”的持续时间比计划缩短了1天,“甲段接续”、“安装杆路标牌”的持续时间分别增加1天。 问题: 1.在答题卡指定区域绘制完整的进度计划网络图。 2.按照下面格式填写进度计划中D、E、F、H的工作时间参数。 3.列出进度计划中关键工作的工作代号,并计算计划工期。 4.计算本工程的实际工期。 5.本工程光缆配盘的技术要求有哪些?
选项
答案
解析 1.【答案】本工程完整的进度网络图如下 2.【答案】网络图中D、E、F、H四项工作的时间参数如下 3.【答案】网络图中的关键工作代号为:A,B,C,D,G,I,J。 计划工期计算:2天(A)+4天(B)+5天(C)+6天(D)+5天(G)+4天(I)+1天(J)=27天。 4.【答案】则实际工期:2天(A)+4天(B)+7天(C)+7天(F)+5天(G)+4天(I)+1天(J)=30天。 5.【答案】光缆配盘的技术要求: (1)光缆配盘要求合理准确; (2)配盘时应考虑光缆接头点尽量安排在地势平坦、稳固和无水地带: (3)光缆端别应按顺序配置,一般不得倒置; (4)光缆配盘时,如在中继段内有水线防护要求的特殊类型光缆,应先确定其位置,然后从特殊光缆接头点向两端配光缆。

猜你喜欢

发表评论
更多 网友评论0 条评论)
暂无评论

访问排行

Copyright © 2012-2014 恰考网 Inc. 保留所有权利。 Powered by tikuer.com

页面耗时0.0406秒, 内存占用1.04 MB, Cache:redis,访问数据库18次