(通信与广电工程项目施工进度控制)某项目经理部负责本地网直埋光缆线路环网工程的施工,合同规定采用包工不包料的形式承包,工程的路由报建工作已由建设单位完成,...

作者: rantiku 人气: - 评论: 0
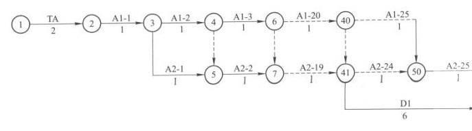
问题 (通信与广电工程项目施工进度控制)某项目经理部负责本地网直埋光缆线路环网工程的施工,合同规定采用包工不包料的形式承包,工程的路由报建工作已由建设单位完成,工程于4月15日开工,工期37天。该工程包括三个中继段,其中A中继段为50km、B中继段为60km、C中继段为70km,三个中继段构成一个环形网。 项目经理部将各中继段均分为两个作业组,在各中继段进行流水作业。各段的作业组中,1组负责挖沟及障碍处理,2组负责放缆、回填及标石的埋设,各组的日进度均为2km。三个中继段的路由复测工作分别由TA、TB、TC三组完成。规定光缆盘长为2km。由于施工单位只能为项目经理部配备一套测试仪表及一台熔接设备,因此项目经理部决定三个中继段的接续测试工作由D组负责完成。各中继段的竣工资料整理工作包含在施工过程中完成,不再单独安排时间编制。各组的工作量、完成时间及需完成的工作如下表。 问题: (1)背景中提到的各项工作的工作顺序应如何排列? (2)光缆接头和成端接续两项工作哪项应先完成?为什么? (3)项目经理部在此项目施工计划中是如何进行工作分解的? (4)此工程项目经理部采用流水作业法合适吗?为什么? (5)在考虑工序搭接的情况下,如果要求工期最短(时间按整天考虑)、费用最低,请绘制此工程包含放缆回填及埋设标石、路由复测,接续及测试、挖沟及障碍处理的横道图。 (6)如果时间按整天考虑,各中继段的作业组正常施工,在考虑流水作业的情况下,针对A中继段画出双代号网络图。假设
选项 A中继段光缆接续测试需要6天。 (7)影响本工程进度的因素可能有哪些? (8)在施工过程中,项目经理部应如何控制工程进度? (9)如果进度延误,项目经理部应如何对工程进度进行调整?
答案
解析 (1)本工程各项工作的排列顺序为:路由复测挖沟及处理障碍—放缆回填及标石埋设—接续(光缆接续、成端接续)—测试—整理(汇总)竣工资料。 (2)对于光缆接续工作,按照不同的施工条件、监测方式,可能将接头的接续放在前边,也可能将成端的接续放在前边。如果ODF架已经安装完毕,局端光缆已经敷设完成时,可先接续成端光缆,采用单向法对接头进行监测;此时,也可以采用双向法对每个光缆接头进行双向监测。当局端光缆不具备施工条件时,只能采用双向监测法先接续光缆接头,最后待成端具备接续条件时,再完成光缆成端接续工作。 (3)项目经理部首先将此工程分解为3个中继段,然后将每个中继段的工作进一步分解为路由复测、挖沟及处理障碍、放缆回填及标石埋设、光缆接续及全程测试等项工作。 (4)此工程项目经理部采用流水作业法合适。因为采用流水作业法的条件是:①可以把工程的施工分为若干个过程,每个过程分别由固定的作业队负责完成。②可以把工程划分为劳动量大致相等的施工段(也称流水段)。③各作业段施工持续的时间相近。④各作业队按一定的施工工艺要求配备必要的施工资源,依次性、连续性地由一个施工段转移到另一个施工段,反复地完成同类工作。⑤各作业队完成各施工过程的时间可以适当地搭接起来。在项目经理部安排的流水作业中,上述条件都具备,所以可以采用流水作业法安排施工。 (5)在考虑工序搭接的情况下,按工期最短(时间按整天考虑)、费用最低的要求,绘制此工程包含路由复测、挖沟及障碍处理、放缆回填及埋设标石、接续及测试的横道图如下: (6)如果时间按整天考虑,各中继段的作业组正常施工,在考虑流水作业的情况下,A组的工作可以分解为A1-n(A中继段第一作业组第n天的工作)、A2-n(A中继段第二作业组第n天的工作);当A中继段光缆接续、测试需要的时间D1=6天时,A中继段的双代号网络图如下图: (7)影响本工程进度的因素可能有外部的影响因素和施工单位内部的影响因素。①外部影响进度的因素可能有:建设单位的配套机房未建好;材料不能按时到货或到货材料有质量问题;施工单位得不到急需的建设资金;建设单位不能及时提供满足要求的施工图设计;政府的重要会议、大型活动、重要节假日禁止施工;交通不便;当地居民阻止施工等。②施工单位内部影响进度的因素可能有:对突发情况应对不力;为工程配备的熔接设备和仪表不能满足工程的需要;投入的技术力量不能满足工程需要,如光缆接续人员技术不熟、生手太多;施工过程中,因质量问题造成大量返工;施工现场资金紧缺;施工过程中发生安全事故等。 (8)项目经理部在进行进度控制时,应按照事前、事中、事后的过程方法工作。项目经理部应在施工准备阶段编制工程项目进度计划。在施工过程中应将此计划落实下去,要求现场作业班组按照此计划安排施工;施工过程中,项目经理部还应对工程进度实行动态控制,检查实际进度与计划进度的偏差,发现偏差应及时分析原因,采取相应的纠正措施,保证工程项目在合同规定的工期内完成。 (9)如果施工进度延误,项目经理部应通过分析延误进度的原因,找出调整进度的方法。在调整进度时,可考虑下列方法:①及时消除影响进度的因素;②增加施工人员或延长施工人员的劳动时间;③增加施工机具、设备、仪表或倒班作业;④改变某些工作间的逻辑关系;⑤缩短某些工作的持续时间。调整进度偏差时,还应考虑调整成本。

猜你喜欢

发表评论
更多 网友评论0 条评论)
暂无评论

访问排行

Copyright © 2012-2014 恰考网 Inc. 保留所有权利。 Powered by tikuer.com

页面耗时0.0322秒, 内存占用1.05 MB, Cache:redis,访问数据库18次