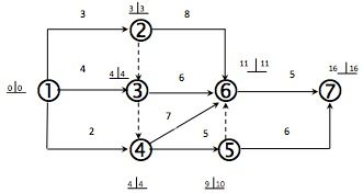
某工程双代号网络计划如下图所示,图中已标出每个节点的最早开始时间和最迟开始时间,该计划表明( )。A. 工作1-2和工作1-4均为关键工作B. ...

作者: rantiku 人气: - 评论: 0
问题 某工程双代号网络计划如下图所示,图中已标出每个节点的最早开始时间和最迟开始时间,该计划表明( )。
选项 A. 工作1-2和工作1-4均为关键工作 B. 工作1-4的自由时差为2 C. 工作2-6和工作3-6均为关键工作 D. 工作4-5的总时差和自由时差相等
答案 B
解析 本题主要考查双代号网络计划。 B项:1-4工作最早完成时间是第2天,紧后工作最早开始时间为第4天,所以工作1-4的自由时差为2。B项正确。 A项:关键工作的自由时差为0,工作1-4的自由时差为2,所以工作1-4不是关键工作,所以A项错误。 C项:关键工作的自由时差为0,工作3-6的自由时差为1,所以工作3-6不是关键工作,所以C项错误。 D项:工作4-5的总时差是1,自由时差是0,所以D项错误。 综上所述,本题正确答案为B。

猜你喜欢

发表评论
更多 网友评论0 条评论)
暂无评论

访问排行

Copyright © 2012-2014 恰考网 Inc. 保留所有权利。 Powered by tikuer.com

页面耗时0.0643秒, 内存占用1.03 MB, Cache:redis,访问数据库19次