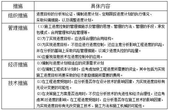
建设工程项目进度控制的经济措施包括( )。A. 优化项目设计方案B. 分析和论证项目进度目标C. 编制资源需求计划D. 选择项目承发包模式

作者: rantiku 人气: - 评论: 0
问题 建设工程项目进度控制的经济措施包括( )。
选项 A. 优化项目设计方案 B. 分析和论证项目进度目标 C. 编制资源需求计划 D. 选择项目承发包模式
答案 C
解析 本题主要考查进度控制的措施。进度控制的措施如下: C项:属于经济措施,所以C项正确。 A项:属于技术措施。所以A项错误。 B项:属于组织措施。所以B项错误。 D项:属于管理措施。所以D项错误。 综上所述,本题正确选项是C项。

猜你喜欢

发表评论
更多 网友评论0 条评论)
暂无评论

访问排行

Copyright © 2012-2014 恰考网 Inc. 保留所有权利。 Powered by tikuer.com

页面耗时0.0386秒, 内存占用1.03 MB, Cache:redis,访问数据库18次