当关键线路的实际速度比计划进度拖后时,应在尚未完成的关键工作中,选择( )的工作,压缩其作业持续时间。A. 资源强度小或费用低B. 资源强度小且持续...

作者: rantiku 人气: - 评论: 0
问题 当关键线路的实际速度比计划进度拖后时,应在尚未完成的关键工作中,选择( )的工作,压缩其作业持续时间。
选项 A. 资源强度小或费用低 B. 资源强度小且持续时间短 C. 资源强度大或持续时间短 D. 资源强度大且费用高
答案 A
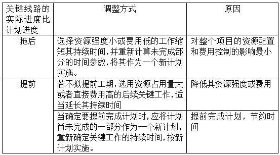
解析 本题考核的是网络计划调整的方法。如下表所示: A项:根据上表,为了使调整网络计划对项目资源配置和费用控制的影响最小,应选择资源强度小或费用低的工作缩短其持续时间,故A项正确。 BC项:调整网络计划时主要是考虑后续关键工作的资源占用量和直接费用问题,与其持续时间无关,故BC项错误。 D项:根据上表,资源占用量大或者直接费用高的后续关键工作应该是在关键线路的实际进度比计划进度提前时才选用,故D项错误。 综上所述,本题正确答案为A。

猜你喜欢

发表评论
更多 网友评论0 条评论)
暂无评论

访问排行

Copyright © 2012-2014 恰考网 Inc. 保留所有权利。 Powered by tikuer.com

页面耗时0.0382秒, 内存占用1.03 MB, Cache:redis,访问数据库19次