施工总承包模式与施工总承包管理模式的相同之处在于( )。A. 对所承包的建设工程承担施工任务执行和组织的总的责任B. 总包单位对分包单位的管理责任 ...

作者: rantiku 人气: - 评论: 0
问题 施工总承包模式与施工总承包管理模式的相同之处在于( )。
选项 A. 对所承包的建设工程承担施工任务执行和组织的总的责任 B. 总包单位对分包单位的管理责任 C. 业主对分包单位的付款方式 D. 业主对分包单位的选择和认可权限
答案 B
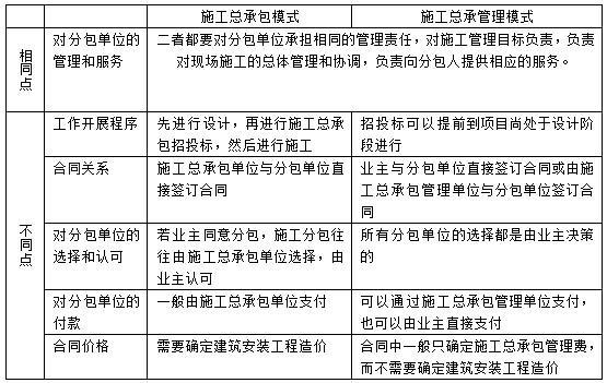
解析 本题主要考查施工总承包模式与施工总承管理模式的比较。 由上表可知,施工总承包模式与施工总承管理模式的相同之处在于总包单位对分包单位的管理责任,而ACD项均为这两种模式的不同点。 综上所述,本题正确答案为B。

猜你喜欢

发表评论
更多 网友评论0 条评论)
暂无评论

访问排行

Copyright © 2012-2014 恰考网 Inc. 保留所有权利。 Powered by tikuer.com

页面耗时0.0357秒, 内存占用1.03 MB, Cache:redis,访问数据库19次