开展( )的重要手段就是运用目标管理方法,将组织的质量总目标逐级进行分解,使之形成自上而下的质量目标分解体系和自下而上的质量目标保证体系,发挥组织系统内...

作者: rantiku 人气: - 评论: 0
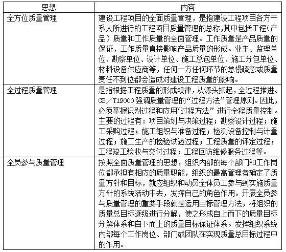
问题 开展( )的重要手段就是运用目标管理方法,将组织的质量总目标逐级进行分解,使之形成自上而下的质量目标分解体系和自下而上的质量目标保证体系,发挥组织系统内部每个工作岗位、部门在实现质量总目标过程中的作用。
选项 A. 全方位质量管理 B. 全过程质量管理 C. 全员参与质量管理 D. 重要部位质量管理
答案 C
解析 本题主要考查质量管理。 三全管理的思想和方法: 开展全员参与质量管理就是运用目标管理方法,将组织的质量总目标逐级进行分解,使之形成自上而下的质量目标分解体系和自下而上的质量目标保证体系,发挥组织系统内部每个工作岗位、部门在实现质量总目标过程中的作用。 综上所述,本题正确答案为C。

猜你喜欢

发表评论
更多 网友评论0 条评论)
暂无评论

访问排行

Copyright © 2012-2014 恰考网 Inc. 保留所有权利。 Powered by tikuer.com

页面耗时0.0310秒, 内存占用1.03 MB, Cache:redis,访问数据库16次