在建设工程项目管理机构中,应有专门的工作部门和符合进度控制岗位资格的专人负责进度控制工作,这是进度控制中重要的( )。A. 组织措施B. 合同措施 ...

作者: rantiku 人气: - 评论: 0
问题 在建设工程项目管理机构中,应有专门的工作部门和符合进度控制岗位资格的专人负责进度控制工作,这是进度控制中重要的( )。
选项 A. 组织措施 B. 合同措施 C. 经济措施 D. 技术措施
答案 A
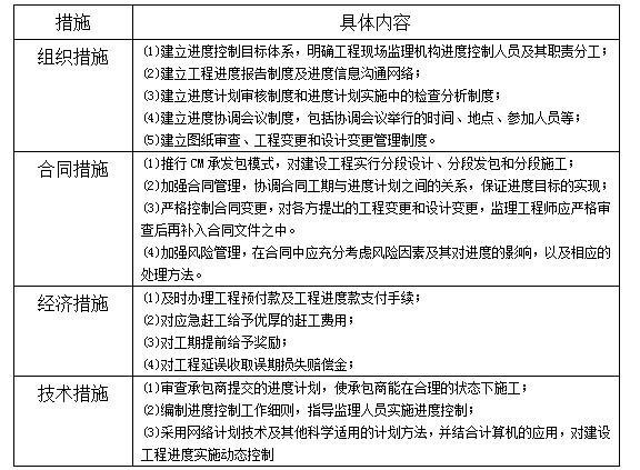
解析 本题主要考查进度控制的措施。 建设工程项目进度控制中的措施如下。 本题中,在建设工程项目管理机构中,应有专门的工作部门和符合进度控制岗位资格的专人负责进度控制工作,这是进度控制中组织措施的第一条。 综上所述,本题正确选项是A项。

猜你喜欢

发表评论
更多 网友评论0 条评论)
暂无评论

访问排行

Copyright © 2012-2014 恰考网 Inc. 保留所有权利。 Powered by tikuer.com

页面耗时0.0401秒, 内存占用1.03 MB, Cache:redis,访问数据库20次