建设项目工程总承包方的工作程序中,进行项目策划、编制项目计划属于项目( )阶段的工作。A. 启动B. 初始C. 设计D. 施工

作者: rantiku 人气: - 评论: 0
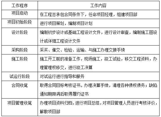
问题 建设项目工程总承包方的工作程序中,进行项目策划、编制项目计划属于项目( )阶段的工作。
选项 A. 启动 B. 初始 C. 设计 D. 施工
答案 B
解析 本题主要考查建设项目工程总承包方的工作程序。建设项目工程总承包方的工作程序如下: 综上所述,本题正确选项为B项。
发表评论
更多 网友评论0 条评论)
暂无评论

访问排行

Copyright © 2012-2014 恰考网 Inc. 保留所有权利。 Powered by tikuer.com

页面耗时0.0294秒, 内存占用1.03 MB, Cache:redis,访问数据库18次