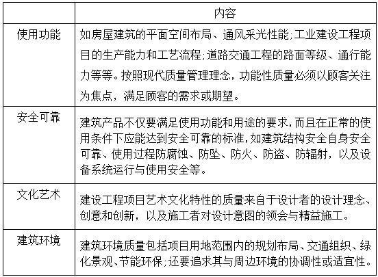
建筑产品不仅要满足使用功能和用途的要求,而且在正常的使用条件下应能达到安全可靠的标准,这体现了( )的质量特性。A. 使用功能B. 文化艺术C....

作者: rantiku 人气: - 评论: 0
问题 建筑产品不仅要满足使用功能和用途的要求,而且在正常的使用条件下应能达到安全可靠的标准,这体现了( )的质量特性。
选项 A. 使用功能 B. 文化艺术 C. 安全可靠 D. 建筑环境
答案 C
解析 本题主要考查建设工程项目质量的基本特性。 建设工程项目质量的基本特性可以概括如下: 综上所述,本题正确选项为C项。

猜你喜欢

发表评论
更多 网友评论0 条评论)
暂无评论

访问排行

Copyright © 2012-2014 恰考网 Inc. 保留所有权利。 Powered by tikuer.com

页面耗时0.0614秒, 内存占用1.03 MB, Cache:redis,访问数据库19次