落实施工成本管理的组织机构和人员,明确各级施工成本管理人员的任务和职能分工、权利和责任,属于施工成本管理措施中的( )。A. 组织措施B. 经济措施...

作者: rantiku 人气: - 评论: 0
问题 落实施工成本管理的组织机构和人员,明确各级施工成本管理人员的任务和职能分工、权利和责任,属于施工成本管理措施中的( )。
选项 A. 组织措施 B. 经济措施 C. 技术措施 D. 合同措施
答案 A
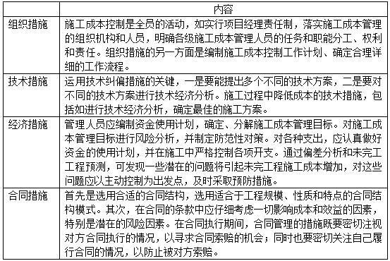
解析 本题主要考查施工成本管理的措施。 为了取得施工成本管理的理想成效,应当从多方面采取措施实施管理,通常可以将这些措施归纳为四个方面: 综上所述,本题正确答案为A。

猜你喜欢

发表评论
更多 网友评论0 条评论)
暂无评论

访问排行

Copyright © 2012-2014 恰考网 Inc. 保留所有权利。 Powered by tikuer.com

页面耗时0.0319秒, 内存占用1.03 MB, Cache:redis,访问数据库17次