建设工程项目施工成本管理的组织措施之一是( )。A. 编制施工成本控制工作流程图B. 制定施工方案并对其进行分析论证C. 进行工程风险分析并制定...

作者: rantiku 人气: - 评论: 0
问题 建设工程项目施工成本管理的组织措施之一是( )。
选项 A. 编制施工成本控制工作流程图 B. 制定施工方案并对其进行分析论证 C. 进行工程风险分析并制定防范性对策 D. 防止和处理施工索赔
答案 A
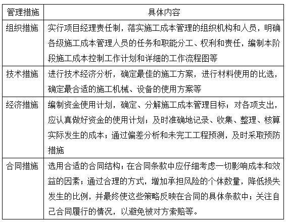
解析 本题主要考查施工成本管理的组织措施。 建设工程项目施工成本管理的组织措施是从施工成本管理的组织方面采取的措施。具体管理措施如下表: A项:编制施工成本控制工作流程图属于组织措施。所以A项正确。 B项:制定施工方案并对其进行分析论证属于技术措施。所以B项错误。 C项:进行工程风险分析并制定防范性对策属于经济措施。所以C项错误。 D项:防止和处理施工索赔属于合同措施,所以D项错误。 综上所述,本题正确答案是A项。

猜你喜欢

发表评论
更多 网友评论0 条评论)
暂无评论

访问排行

Copyright © 2012-2014 恰考网 Inc. 保留所有权利。 Powered by tikuer.com

页面耗时0.0216秒, 内存占用1.03 MB, Cache:redis,访问数据库13次