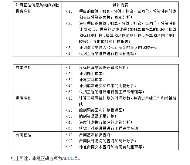
项目管理信息系统的功能主要有( )。A. 投资控制B. 成本控制C. 合同管理D. 质量控制E. 进度控制

作者: rantiku 人气: - 评论: 0
问题 项目管理信息系统的功能主要有( )。
选项 A. 投资控制 B. 成本控制 C. 合同管理 D. 质量控制 E. 进度控制
答案 ABCE
解析 本题主要考查项目管理信息系统的功能。 项目管理信息系统的功能如下表所示:

猜你喜欢

发表评论
更多 网友评论0 条评论)
暂无评论

访问排行

Copyright © 2012-2014 恰考网 Inc. 保留所有权利。 Powered by tikuer.com

页面耗时0.0341秒, 内存占用1.03 MB, Cache:redis,访问数据库17次