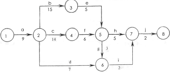
某工程双代号网络计划如下图所示,其中关键线路共有( )条。A. 1B. 2C. 3D. 4

作者: rantiku 人气: - 评论: 0
问题 某工程双代号网络计划如下图所示,其中关键线路共有( )条。
选项 A. 1 B. 2 C. 3 D. 4
答案 D
解析 本题主要考查关键路线的内容。 关键线路是自始至终全部由关键工作组成的线路或线路上总的工作持续时间最长的线路。由图可知,1-2-4-5-7-8,1-2-3-5-7-8,1-2-4-5-6-7-8,1-2-3-5-6-7-8,均为关键线路,它们的持续时间均为36天。 综上所述,本题正确选项为D项。

猜你喜欢

发表评论
更多 网友评论0 条评论)
暂无评论

访问排行

Copyright © 2012-2014 恰考网 Inc. 保留所有权利。 Powered by tikuer.com

页面耗时0.0335秒, 内存占用1.03 MB, Cache:redis,访问数据库18次