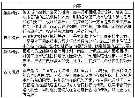
下列施工成本管理的措施中,属于组织措施的有( )。A. 进行技术经济分析,确定最佳施工方案B. 编制施工成本控制工作计划C. 对成本目标进行风险...

作者: rantiku 人气: - 评论: 0
问题 下列施工成本管理的措施中,属于组织措施的有( )。
选项 A. 进行技术经济分析,确定最佳施工方案 B. 编制施工成本控制工作计划 C. 对成本目标进行风险分析,并制定防范性对策 D. 确定合理详细的工程流程 E. 做好资金使用计划,严格控制各项开支
答案 BD
解析 本题考核的是施工成本管理的组织措施。 BD项:属于组织措施。所以BD项正确。 A项:属于技术措施。所以A项错误。 CE项:属于经济措施。所以CE项错误。 综上所述,正确选项为BD。

猜你喜欢

发表评论
更多 网友评论0 条评论)
暂无评论

访问排行

Copyright © 2012-2014 恰考网 Inc. 保留所有权利。 Powered by tikuer.com

页面耗时0.0283秒, 内存占用1.03 MB, Cache:redis,访问数据库19次