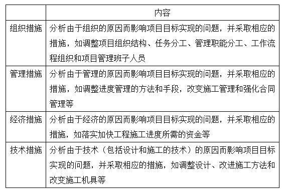
下列项目目标动态控制的纠偏措施中,属于技术措施的有( )。A. 调整项目管理工作流程组织B. 调整进度控制的方法和手段C. 改进施工方法D....

作者: rantiku 人气: - 评论: 0
问题 下列项目目标动态控制的纠偏措施中,属于技术措施的有( )。
选项 A. 调整项目管理工作流程组织 B. 调整进度控制的方法和手段 C. 改进施工方法 D. 选择高效的施工机具 E. 调整项目管理任务分工
答案 CD
解析 本题考查的是项目目标动态控制的纠偏措施。 项目目标动态控制的纠偏措施主要包括: CD项:CD项属于技术措施。故CD项正确。 B项:B项属于管理措施。故B项错误。 AE项:AE项属于组织措施。故AE项错误。 综上所述,本题正确答案为CD 。

猜你喜欢

发表评论
更多 网友评论0 条评论)
暂无评论

访问排行

Copyright © 2012-2014 恰考网 Inc. 保留所有权利。 Powered by tikuer.com

页面耗时0.0331秒, 内存占用1.03 MB, Cache:redis,访问数据库20次