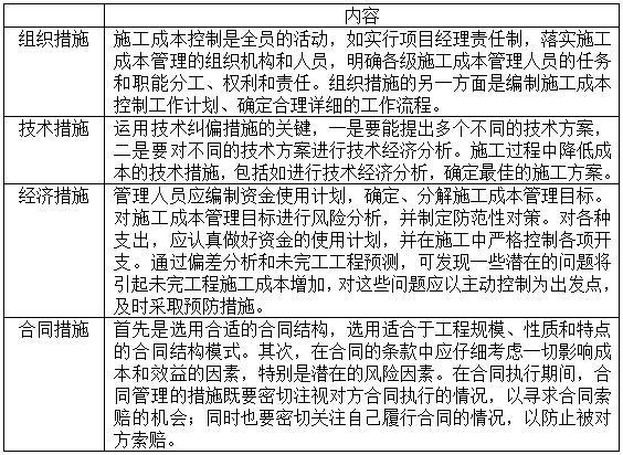
下列施工成本管理的措施中,属于经济措施的有( )。A. 明确成本管理人员的工作任务和责、权、利B. 对不同的技术方案进行技术经济分析C. 编制资...

作者: rantiku 人气: - 评论: 0
问题 下列施工成本管理的措施中,属于经济措施的有( )。
选项 A. 明确成本管理人员的工作任务和责、权、利 B. 对不同的技术方案进行技术经济分析 C. 编制资金使用计划,确定施工成本管理目标 D. 通过偏差原因分析,预测未完工程施工成本 E. 防止分包商的索赔
答案 CD
解析 本题主要考查施工成本管理的措施。 为了取得施工成本管理的理想成效,应当从多方面采取措施实施管理,通常可以将这些措施归纳为四个方面: CD项:属于经济措施,故CD项正确。 A项:属于组织措施,故A项错误。 B项:属于技术措施。故B项错误。 E项:属于合同措施。故E项错误。 综上所述,本题正确答案为CD。

猜你喜欢

发表评论
更多 网友评论0 条评论)
暂无评论

访问排行

Copyright © 2012-2014 恰考网 Inc. 保留所有权利。 Powered by tikuer.com

页面耗时0.0462秒, 内存占用1.03 MB, Cache:redis,访问数据库13次