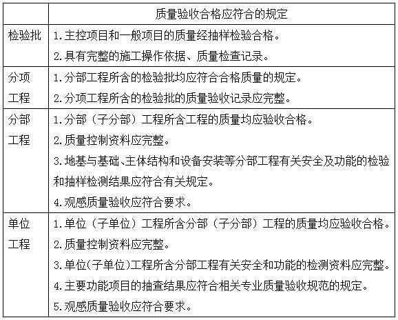
施工质量验收中需要对观感进行验收的有( )。A. 检验批B. 分项工程C. 分部工程D. 单位工程E. 单项工程

作者: rantiku 人气: - 评论: 0
问题 施工质量验收中需要对观感进行验收的有( )。
选项 A. 检验批 B. 分项工程 C. 分部工程 D. 单位工程 E. 单项工程
答案 CD
解析 本题主要考查建筑工程质量验收的内容, 根据《建设工程施工质量验收统一标准》的规定如下: 施工质量验收中需要对观感进行验收的有分部工程和单位工程。 综上所述,本题正确答案为CD。

猜你喜欢

发表评论
更多 网友评论0 条评论)
暂无评论

访问排行

Copyright © 2012-2014 恰考网 Inc. 保留所有权利。 Powered by tikuer.com

页面耗时0.0365秒, 内存占用1.03 MB, Cache:redis,访问数据库19次