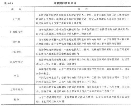
某建设工程项目施工过程中,业主未按合同约定及时供应工程材料,监理工程师考虑到该事件不会影响总工期,故指令施工单位局部工程暂停施工10天,则施工单位可索赔的...

作者: rantiku 人气: - 评论: 0
问题 某建设工程项目施工过程中,业主未按合同约定及时供应工程材料,监理工程师考虑到该事件不会影响总工期,故指令施工单位局部工程暂停施工10天,则施工单位可索赔的费用包括( )。
选项 A. 人员窝工费 B. 机械窝工费 C. 保函手续费 D. 施工机械使用费 E. 利润
答案 AB
解析 本题主要考查费用索赔。 可以索赔的内容包括: AB项:由于业主原因造成了施工单位窝工,施工单位可以向建设单位进行费用索赔,包括人员窝工费和机械窝工费。所以AB项正确。 C项:本题中没有造成保函延期,也就没有发生保函手续费,所以承包商不能进行保函手续费的索赔。所以C项错误。 D项:本题中机械没有使用,承包商不能进行施工机械使用费的索赔。所以D项错误。 E项:承包商不能向建设单位进行利润的索赔,所以E项错误。 综上所述,本题正确选项是AB项。

猜你喜欢

发表评论
更多 网友评论0 条评论)
暂无评论

访问排行

Copyright © 2012-2014 恰考网 Inc. 保留所有权利。 Powered by tikuer.com

页面耗时0.0368秒, 内存占用1.03 MB, Cache:redis,访问数据库17次