建设工程项目质量控制系统的管理文件或手册,是承担该项目实施任务各方应共同遵循的管理依据,它在( )过程中形成。A. 分析系统质量控制界面B. 编制系...

作者: rantiku 人气: - 评论: 0
问题 建设工程项目质量控制系统的管理文件或手册,是承担该项目实施任务各方应共同遵循的管理依据,它在( )过程中形成。
选项 A. 分析系统质量控制界面 B. 编制系统质量控制计划 C. 制定系统质量控制制度 D. 明确系统质量控制网络
答案 C
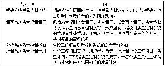
解析 本题主要考查建设工程质量控制系统的形成过程。 建设工程质量控制系统的形成过程如下: 由上表可知,建设工程项目质量控制系统的管理文件或手册应在制定系统质量控制制度过程中形成。 综上所述,本题正确答案为C。

猜你喜欢

发表评论
更多 网友评论0 条评论)
暂无评论

访问排行

Copyright © 2012-2014 恰考网 Inc. 保留所有权利。 Powered by tikuer.com

页面耗时0.0359秒, 内存占用1.03 MB, Cache:redis,访问数据库18次