关于建设工程项目质量控制系统特点的说法,正确的是( )。A. 项目质量控制系统建立的目的是为了建筑业企业的质量管理B. 项目质量控制系统的目标就是某...

作者: rantiku 人气: - 评论: 0
问题 关于建设工程项目质量控制系统特点的说法,正确的是( )。
选项 A. 项目质量控制系统建立的目的是为了建筑业企业的质量管理 B. 项目质量控制系统的目标就是某一建筑业企业的质量管理的目标 C. 项目质量控制系统仅服务于某一个承包企业或组织机构 D. 项目质量控制系统是一次性的质量工作系统
答案 D
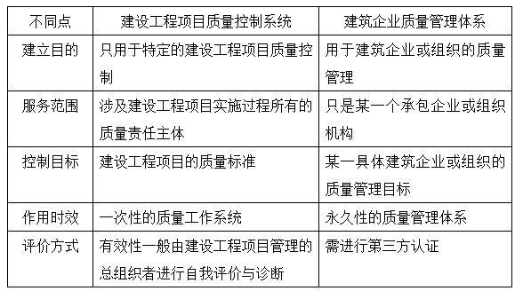
解析 本题主要考查建设工程项目质量控制体系的性质、特点。 建设工程项目质量控制系统是面向对象而建立的质量控制工作体系,它和建筑企业或其他组织机构按照GB/T19000标准建立的质量管理体系,有如下的不同点。 根据以上表格,D项“项目质量控制系统是一次性的质量工作系统”说法正确。 综上所述,本题正确答案为D。

猜你喜欢

发表评论
更多 网友评论0 条评论)
暂无评论

访问排行

Copyright © 2012-2014 恰考网 Inc. 保留所有权利。 Powered by tikuer.com

页面耗时0.1345秒, 内存占用1.03 MB, Cache:redis,访问数据库20次