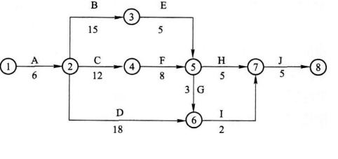
某双代号网络计划如下图所示,其关键线路有(  )条。A.2B.3C.4D.5

作者: rantiku 人气: - 评论: 0
问题 某双代号网络计划如下图所示,其关键线路有(  )条。
选项 A.2 B.3 C.4 D.5
答案 C
解析 图中关键线路一共四条。 关键线路1:①→②→③→⑤→⑦→⑧ 关键线路2:①→②→④→⑤→⑦→⑧ 关键线路3:①→②→④→⑤→⑥→⑦→⑧ 关键线路4:①→②→③→⑤→⑥→⑦→⑧ 所以C正确。
发表评论
更多 网友评论0 条评论)
暂无评论

访问排行

Copyright © 2012-2014 恰考网 Inc. 保留所有权利。 Powered by tikuer.com

页面耗时0.0295秒, 内存占用1.03 MB, Cache:redis,访问数据库19次