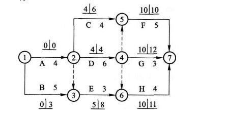
某工程双代号网络计划如下图所示,图中已经标出每项工作的最早开始时间和最迟开始时间,该计划表明(  )。A.工作D的总时差为零B.工作H为关键工作 ...

作者: rantiku 人气: - 评论: 0
问题 某工程双代号网络计划如下图所示,图中已经标出每项工作的最早开始时间和最迟开始时间,该计划表明(  )。
选项 A.工作D的总时差为零 B.工作H为关键工作 C.工作E的自由时差为3天 D.工作C的自由时差为2天 E.工作B的自由时差为零
答案 ADE
解析 简单的参数计算后可知工作H的总时差为1,不是关键工作,工作E的自由时差为2,所以B、C是错误选项。

猜你喜欢

发表评论
更多 网友评论0 条评论)
暂无评论

访问排行

Copyright © 2012-2014 恰考网 Inc. 保留所有权利。 Powered by tikuer.com

页面耗时0.0340秒, 内存占用1.03 MB, Cache:redis,访问数据库17次