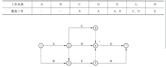
根据下表给定的逻辑关系和绘图规则,检查下列给定的双代号网络图,寻找并发现绘图错误。下列表述正确的是( )。A、 虚工作表达不规范B、 工作逻辑...

作者: rantiku 人气: - 评论: 0
问题 根据下表给定的逻辑关系和绘图规则,检查下列给定的双代号网络图,寻找并发现绘图错误。下列表述正确的是( )。
选项 A、 虚工作表达不规范 B、 工作逻辑关系有错误 C、 有循环回路 D、 有多个终点节点
答案 B
解析 2017版教材P128页 4、逻辑关系 网络图中工作之间的相互制约或相互依赖的关系称为逻辑关系,它包括工艺关系和组织关系,在网络中均应表现为工作之间的先后顺序。表格中给G工作的紧前工作为C和D两项工作,即做完C和D工作后就开始做G工作,而网络图中给出的是做完C、D和E三项工作后,才开始G工作,与表格中的逻辑关系不符,。

猜你喜欢

发表评论
更多 网友评论0 条评论)
暂无评论

访问排行

Copyright © 2012-2014 恰考网 Inc. 保留所有权利。 Powered by tikuer.com

页面耗时0.0289秒, 内存占用1.03 MB, Cache:redis,访问数据库18次