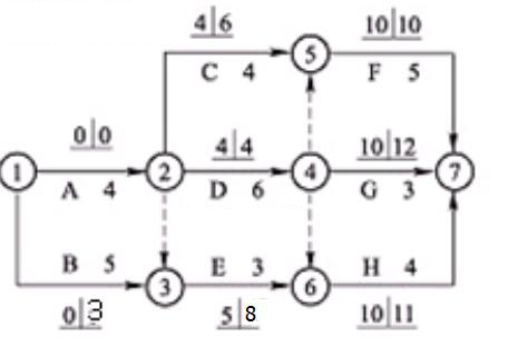
某工程双代号网络计划如下图所示,图中已经标出每项工作的最早开始时间和最迟开始时间,该计划表明(  )。A.工作D的总时差为零B.工作H为关键工作 ...

作者: rantiku 人气: - 评论: 0
问题 某工程双代号网络计划如下图所示,图中已经标出每项工作的最早开始时间和最迟开始时间,该计划表明(  )。
选项 A.工作D的总时差为零 B.工作H为关键工作 C.工作E的自由时差为3天 D.工作C的自由时差为2天 E.工作B的自由时差为零
答案 ADE
解析 4.计算工作总时差 总时差等于其最迟开始时间减去最早开始时间,或等于最迟完成时间减去最早完成时间 A工作的总时差=0B工作总时差=5 C工作总时差=2D工作总时差=0(a正确) E工作总时差=3 F工作总时差=0G工作总时差=2 H工作总时差=1( b答案不正确) (三)1关键工作 网络计划中总时差最小的工作是关键工作。 A工作的最早完成时间=0 +4=4 B工作最早完成时间=0+5=5 C工作最早完成时间=24+4=8 D工作最早完成时间=04+6=10 E工作最早完成时间=5+3=8 F工作最早完成时间=10+5=15 G工作最早完成时间=10+3=13H工作总时差最早完成时间=10+4=14 公式1z203033-14 A工作的自由时差=4-4=0B工作

猜你喜欢

发表评论
更多 网友评论0 条评论)
暂无评论

访问排行

Copyright © 2012-2014 恰考网 Inc. 保留所有权利。 Powered by tikuer.com

页面耗时0.0364秒, 内存占用1.03 MB, Cache:redis,访问数据库20次