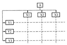
在矩阵组织结构中,当纵向和横向工作部门的指令发生矛盾时,应由下图中()进行协调或决策。A:X1、X2、X3中的一个B:Y1、Y2、Y3中的一个...

作者: rantiku 人气: - 评论: 0
问题 在矩阵组织结构中,当纵向和横向工作部门的指令发生矛盾时,应由下图中()进行协调或决策。
选项 A:X1、X2、X3中的一个 B:Y1、Y2、Y3中的一个 C:A D:协商解决
答案 C
解析 【考点】组织结构在项目管理中的应用。【解析】在矩阵组织结构中,当纵向和横向工作部门的指令发生矛盾时,由该组织系统的最高指挥者(部门),即图中的A进行协调或决策。因此,正确选项是C。

猜你喜欢

发表评论
更多 网友评论0 条评论)
暂无评论

访问排行

Copyright © 2012-2014 恰考网 Inc. 保留所有权利。 Powered by tikuer.com

页面耗时0.0432秒, 内存占用1.03 MB, Cache:redis,访问数据库17次