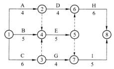
某分部分项工程双代号网络计划如下图所示,其中关键工作有()。A:工作BB:工作CC:工作DD:工作EE:工作H

作者: rantiku 人气: - 评论: 0
问题 某分部分项工程双代号网络计划如下图所示,其中关键工作有()。
选项 A:工作B B:工作C C:工作D D:工作E E:工作H
答案 BDE
解析 计算时间参数确定关键线路为①→③→④→⑤→⑥→⑧,关键工作有C、E、H。所以B、D、E正确。

猜你喜欢

发表评论
更多 网友评论0 条评论)
暂无评论

访问排行

Copyright © 2012-2014 恰考网 Inc. 保留所有权利。 Powered by tikuer.com

页面耗时0.0283秒, 内存占用1.03 MB, Cache:redis,访问数据库19次