【母题 多选题】根据税收征收管理法律制度的规定,下列关于税收保全措施与强制执行措施的表述中,正确的有(  )。(非考试标准题型)A.税务机关责令具有税法规...

作者: rantiku 人气: - 评论: 0
问题 【母题 多选题】根据税收征收管理法律制度的规定,下列关于税收保全措施与强制执行措施的表述中,正确的有(  )。(非考试标准题型)
选项 A.税务机关责令具有税法规定情形的纳税人提供纳税担保而纳税人拒绝提供纳税担保或无力提供纳税担保的,经县以上税务局(分局)局长批准,税务机关可以采取税收保全措施 B.从事生产、经营的纳税人、扣缴义务人未按照规定的期限缴纳或者解缴税款,纳税担保人未按照规定的期限缴纳所担保的税款,由税务机关责令限期缴纳,逾期仍未缴纳的,经县以上税务局(分局)局长批准,税务机关可以采取强制执行措施 C.税收保全措施适用对象包括纳税人、扣缴义务人和纳税担保人 D.扣押、查封纳税人的价值相当于应纳税款的商品、货物或者其他财产的行为,属于税收强制执行措施 E.书面通知其开户银行或者其他金融机构从其存款中扣缴税款的行为,属于税收强制执行措施 F.税务机关采取强制执行措施时,对纳税人、扣缴义务人、纳税担保人未缴纳的滞纳金必须同时强制执行 G.个人及其所扶养家属维持生活必需的住房和用品,不在税收保全措施和强制执行措施的范围之内 H.税务机关对单价5000元以下的其他生活用品,不采取税收保全措施和税收强制执行措施 I.机动车辆、金银饰品、古玩字画,不在税收保全措施和强制执行措施的范围之内 J.税务机关采取税收保全措施的期限一般不得超过6个月
答案
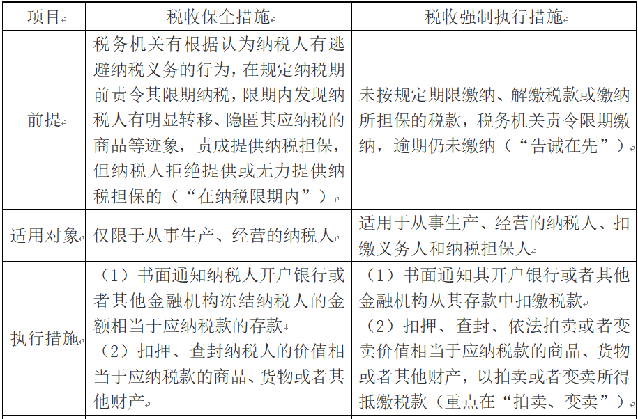
解析 【答案】ABEFGHJ 易错易混点辨析 税收保全措施和税收强制执行措施的相同点和不同点,主要体现如下。

猜你喜欢

发表评论
更多 网友评论0 条评论)
暂无评论

访问排行

Copyright © 2012-2014 恰考网 Inc. 保留所有权利。 Powered by tikuer.com

页面耗时0.0352秒, 内存占用1.04 MB, Cache:redis,访问数据库19次