泥石流流通区主要采取的防治措施是( )。 A.水土保持措施 B.拦挡措施 C.排导停淤措施 D.支挡措施

作者: tihaiku 人气: - 评论: 0
问题 泥石流流通区主要采取的防治措施是( )。 A.水土保持措施 B.拦挡措施 C.排导停淤措施 D.支挡措施
选项
答案 B
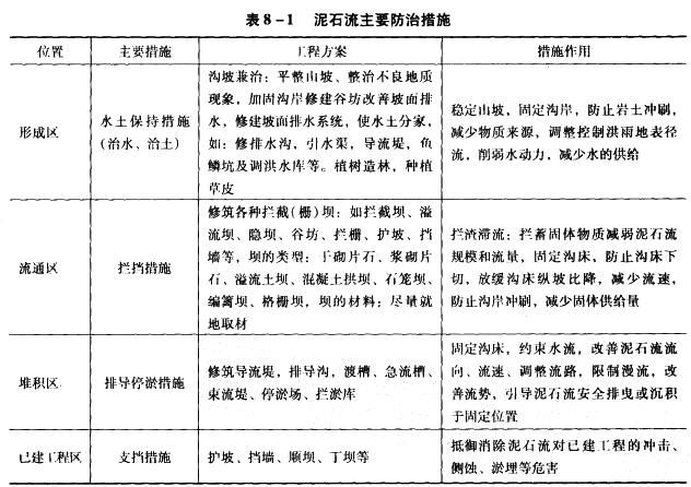
解析 泥石流的主要防治措施如表8-1所示。

相关内容:泥石流,流通区,防治措施,水土保持,措施,排导,停淤,支挡

猜你喜欢

发表评论
更多 网友评论0 条评论)
暂无评论

访问排行

Copyright © 2012-2014 恰考网 Inc. 保留所有权利。 Powered by tikuer.com

页面耗时0.0386秒, 内存占用1.04 MB, Cache:redis,访问数据库18次